天津大学2020年mba考排名_2020年天津大学MBA项目学费也涨啦!
2020年天津大学MBA项目学费也涨啦!
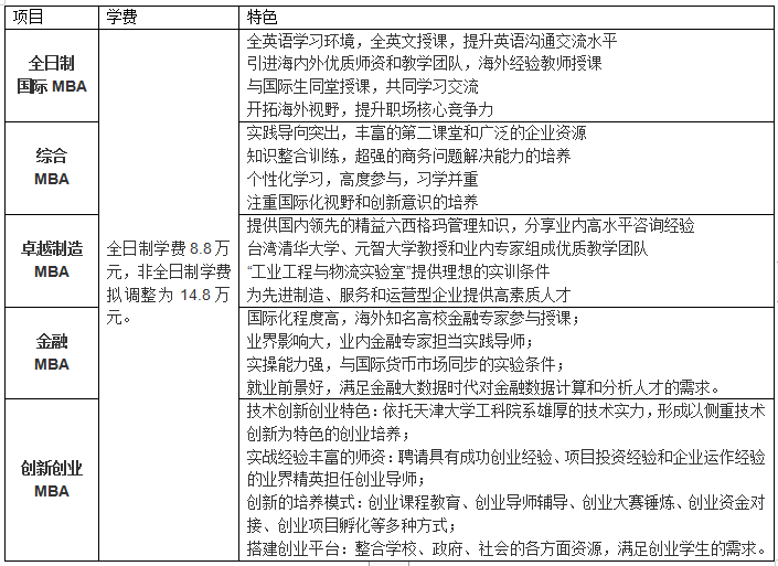
天津大学MBA项目发布了2020年招生简章及提前面试通知,在仔细阅读提前面试通知后,果芽MBA发现了今年的天大变动可不小,果芽MBA的首席面试官-刘令...
2021年天津大学MBA复试,2020天大MBA复试细则天大MBA备考攻略
2021年天津大学MBA复试,2020天津大学MBA复试细则 怎么准备2020年天津大学MBA复试?天津大学MBA备考指南 林晨陪你考研 下文是由林晨陪你考研天津...
天津大学2020年硕士研究生入学考试初试进入复试基本分数要求(含非...
现公布天津大学复试分数基本要求,后续复试时间(复试启动时间原则上不早于4月30日)、形式和要求暂未确定,请各位考生及时关注天津大学研究生招生信...
2020南开大学商学院MBA招生说明会举行
人民网天津6月3日电 6月1日,南开大学商学院2020级MBA项目招生说明会在南开大学田家炳音乐厅举行,近1200余人报名参会.现场座无虚席,会场走道、舞...
2020年南开商院李莉;南开商院李莉恶行;
天津茱莉亚学院大学预科招生开始 研究生项目2020年启动
2020年秋季,多项聚焦音乐合奏精神及能力培养的研究生课程也将在座落在天津滨海新区的新校园同步开启.天津茱莉亚学院开设的大学预科课程,为天赋出...
天津大学2020考研复试分数线已公布
参加复试的考生需符合天津大学复试分数基本要求,未过线考生不具备复试(含调剂复试)资格;已过线考生还须达到所报学院(部)的学科(专业)线要求才...
天津大学考研分数线;天津大学分数线2020;考研复试2020天津大学;天津大学复试分数线;复试分数线2020;天津大学复试时间;天津的大学分数线;西南财经大学2020复试线;天津大学考研难度;天津大学2020考研分数线;天津大学考研好考吗;天津大学考研专业目录;天津大学考研报录比;天津大学计算机考研分数线;天津医科大学考研分数线;河南大学历年考研分数线;
2020考研|一文了解提前面试
广东地区:中山大学岭南学院、中山大学管理学院、华南理工大学、广东外语外贸大学、广东财经大学、华南师范大学、暨南大学 天津地区:南开大学、天津大...
天津师范大学致全体2020年研究生考生的温馨提示
欢迎大家报考天津师范大学2020年研究生! 近期,新型冠状病毒感染肺炎疫情牵动着全国人民的心.学校高度重视疫情防控工作,按天津市委、市zf和教委工...
| 泡面番排行榜_十部泡面番推荐:看完整部动漫2021-09-22 |
| 2020恩施州经济排名_2019年度湖北恩施州各区2020-12-10 |
| h文排行榜_三本顶级开荤爽文,男主强取豪夺2023-09-22 |
| 福州2020中考初中排名_从一三附升学率看202020-12-01 |
| 上海人气美食排行榜_闯荡上海10年,美食主持2021-08-05 |
| 黑人男优排行_顶级黑人男演员前10排行榜,威2021-09-27 |
| 十大氢弹排名2020_全球十大核武器排行:俄罗2020-11-06 |
| 2021姓氏排行榜_2021百家姓最新排名一览2021-12-26 |
| 金华中考成绩2020排名_2020金华中考成绩公布2020-12-18 |
| 8005稀有冠号排行_8005的这些冠号记得收藏2022-12-08 |




