苏州骨科排名_苏州瑞华骨科医院图片
作者: 来源: 时间:2021年08月19日
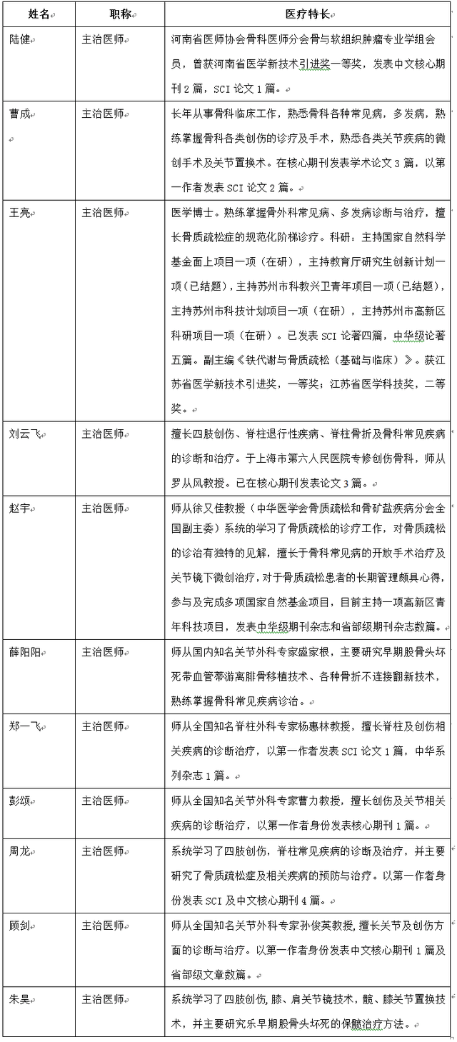
苏州科技城医院骨科简介及专家介绍
苏州科技城医院骨科简介及专家介绍
苏州科技城医院骨科简介及专家介绍
骨科细分市场大排行
骨科细分市场大排行
骨科细分市场大排行
骨科细分市场大排行
赶紧收藏,全国最好医院排名出炉 苏州这几家医院上榜
苏州吴江医院排行
表情 图 苏州大学第一附属医院2018年苏州大学全国最新排名第52名 飞机之家 表情
医学版 中国最好学科排名 来了,你们大学上榜没
江苏一季度居民收入排行 苏州第一宿迁垫底
牛 县级医院500强公布,市一院 中医院强势上榜
美国2015 16年度最好的医院排行榜 含各专科
厉害了,我的大苏州 2018中国百强城市,苏州排名又上升了
注意 苏州大学的这些排名你需要知道
苏州大学全国排名多少
苏州大学全国排名多少
2014年全国各省市平均工资
4大专科全国第1,综合排名全国第2 厉害了江阴人民医院
骄傲 全国医院和专科排名出炉,苏州这些医院榜上有名
延伸阅读:
| 手机cpu性能排行_手机cpu性能排行榜2023-08-04 |
| 佛祖的排名_佛教佛祖排名一览表2021-08-20 |
| 伦理片排名_2017年伦理片免费观看2021-07-24 |
| 火山主播排名_小火山主播揪痧视频2021-08-21 |
| 步兵女神排行_业界十位岛国知名步兵女神2023-09-06 |
| 环太平洋机甲排名_环太平洋机甲图片2021-08-21 |
| gv排名_日本gv男演员名字大全2021-07-23 |
| 乳量排名_神奇宝贝乳量排名图片2021-09-18 |
| 姓叶排名_姓叶的微信头像图片2021-09-19 |
| 斗鱼土豪排名_斗鱼主播祖祖土豪定制2021-09-20 |
新榜速递
最新专题

















