速卖通排名规则_真心话大冒险图片规则(3)
如何写速卖通标题
阿里速卖通优化搜索工具 规避搜索作弊
跨境电商的下一个引爆点 站外引流
如何写速卖通标题
疫情当下速卖通买家应该做些什么
看完跨境四大平台排名规则后,才明白为什么这么多人选亚马逊店群
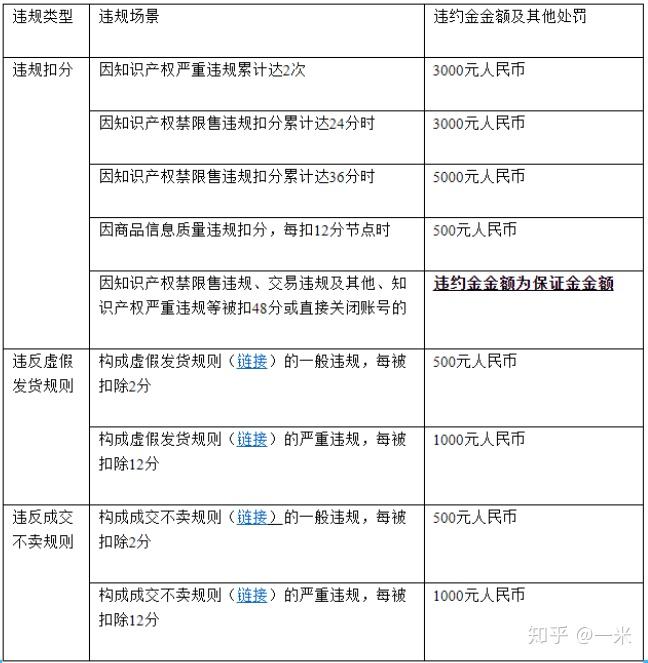
思路商道 专注电商服务资讯 思路网siilu.com
速卖通社交裂变玩法爆红巴西,交易额同比增长超3倍
初语二战速卖通双11 氛围越来越像天猫
速卖通差评有多大影响
速卖通搜索排名规则是怎样的
最新速卖通搜索排名规则 技巧
K12教培行业的下半场 消费升级红利结束 管理升级将成发动机 ","url":"https://new.qq.com/omn/20181111/20181111B1HQFL.html","wapLink":"https://pic.sogou.com/pic/download.jsp?v=5&eid=1951&keyword=%E9%80%9F%E5%8D%96%E9%80%9A%E6%8E%92%E5%90%8D%E8%A7%84%E5%88%99&index=48&groupIndex=47&xurl=https://i03piccdn.sogoucdn.com/3a33e230d480871a&durl=https://inews.gtimg.com/newsapp_bt/0/6286261029/1000","width":958,"scale":1.664,"did":48,"imgTag":"","bgColor":"#d7ddd0","imgDefaultUrl":"/d?query=%E9%80%9F%E5%8D%96%E9%80%9A%E6%8E%92%E5%90%8D%E8%A7%84%E5%88%99&forbidqc=&entityid=&preQuery=&rawQuery=&queryList=&st=&did=48"}],"recom
| 手机cpu性能排行_手机cpu性能排行榜2023-08-04 |
| 佛祖的排名_佛教佛祖排名一览表2021-08-20 |
| 伦理片排名_2017年伦理片免费观看2021-07-24 |
| 火山主播排名_小火山主播揪痧视频2021-08-21 |
| 步兵女神排行_业界十位岛国知名步兵女神2023-09-06 |
| 环太平洋机甲排名_环太平洋机甲图片2021-08-21 |
| gv排名_日本gv男演员名字大全2021-07-23 |
| 乳量排名_神奇宝贝乳量排名图片2021-09-18 |
| 姓叶排名_姓叶的微信头像图片2021-09-19 |
| 斗鱼土豪排名_斗鱼主播祖祖土豪定制2021-09-20 |










