医药物流公司排名_医药公司
作者: 来源: 时间:2021年09月17日
找医药物流公司排名选国联物流运输范围辐射全国
医药物流公司排名
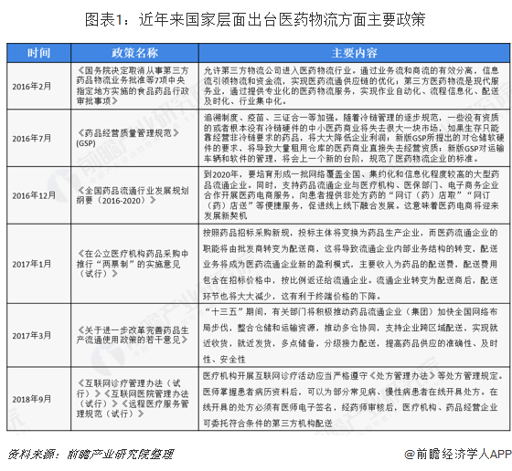
医药物流发展进入新时代
药企做医药招商要选对营销产品
2018医药物流行业人才分析报告
医药物流的发展趋势
顺丰医药物流成绩单 覆盖132个地级市
2020年中国医药冷链物流行业市场现状及发展趋势分析 物流基础设施建设逐步完善
顺丰医药物流成绩单 覆盖132个地级市
2018医药物流行业人才分析报告
2020年中国医药物流行业市场现状及竞争格局分析 医药物流运输占据半壁江山
2020年中国医药物流行业市场现状及发展趋势分析 未来信息化将是发展主要方向
2020年中国医药物流行业市场现状及竞争格局分析 医药物流运输占据半壁江山
2020年中国医药物流行业市场现状及竞争格局分析 医药物流运输占据半壁江山
全球物流公司排名 中国仅有两家企业上榜,榜首的规模是顺丰40倍
湖北十大医药物流集成商排名
2019年中国医药物流行业市场现状及发展趋势分析 医药物流信息化是未来发展主方向
第三届中国医药研发 创新峰会进入倒计时啦 医药物流公司100强排名
2018 首届 上药杯 全国医药物流创新大赛获奖名单公布
2018年物流公司排行榜
十大国际物流公司排名怎么样 美国物流公司占多数
延伸阅读:
| 手机cpu性能排行_手机cpu性能排行榜2023-08-04 |
| 佛祖的排名_佛教佛祖排名一览表2021-08-20 |
| 伦理片排名_2017年伦理片免费观看2021-07-24 |
| 火山主播排名_小火山主播揪痧视频2021-08-21 |
| 步兵女神排行_业界十位岛国知名步兵女神2023-09-06 |
| 环太平洋机甲排名_环太平洋机甲图片2021-08-21 |
| gv排名_日本gv男演员名字大全2021-07-23 |
| 乳量排名_神奇宝贝乳量排名图片2021-09-18 |
| 姓叶排名_姓叶的微信头像图片2021-09-19 |
| 斗鱼土豪排名_斗鱼主播祖祖土豪定制2021-09-20 |
新榜速递
最新专题
















