西安物业公司排名_西安物业公司公章图片
作者: 来源: 时间:2021年09月18日
干货 西安物业服务信用50强 你家物业上榜没
2017年度全市信用信息前50名物业企业
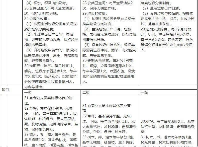
2.2元 ㎡物业服务包括哪些项目 官方指导标准来了
名单公布 西安11家物业被通报批评,其中一家泄露业主信息
2018年4月西安楼市各物业销售面积排行榜
物业违规 西安这11个小区被通报批评 鄠邑区1个
2018年4月西安楼市各物业销售面积排行榜
西安市非普通住宅物业管理服务收费等级标准
西安69盘物业费大调查,快来看你家小区值不值这个价
西安物业管理软件价格 西安物业管理软件批发 西安物业管理软件厂家
2018年4月西安楼市各物业销售面积排行榜
2.2元 ㎡物业服务包括哪些项目 官方指导标准来了
2018年4月西安楼市各物业销售面积排行榜
2.2元 ㎡物业服务包括哪些项目 官方指导标准来了
2.2元 ㎡物业服务包括哪些项目 官方指导标准来了
重磅 86家违规房企 中介 物业被通报,西安房企最高被罚565万
经开区经建物业公司获评 西安市2019年度物业服务企业信用加分单位 称号
重磅 86家违规房企 中介 物业被通报,西安房企最高被罚565万
西部法制传媒网 西部法制权威网媒
物业费升 停车费降 西安市物业服务收费管理办法 新规明年1月1日实施
重磅 86家违规房企 中介 物业被通报,西安房企最高被罚565万
延伸阅读:
| 手机cpu性能排行_手机cpu性能排行榜2023-08-04 |
| 佛祖的排名_佛教佛祖排名一览表2021-08-20 |
| 伦理片排名_2017年伦理片免费观看2021-07-24 |
| 火山主播排名_小火山主播揪痧视频2021-08-21 |
| 步兵女神排行_业界十位岛国知名步兵女神2023-09-06 |
| 环太平洋机甲排名_环太平洋机甲图片2021-08-21 |
| gv排名_日本gv男演员名字大全2021-07-23 |
| 乳量排名_神奇宝贝乳量排名图片2021-09-18 |
| 姓叶排名_姓叶的微信头像图片2021-09-19 |
| 斗鱼土豪排名_斗鱼主播祖祖土豪定制2021-09-20 |
新榜速递
最新专题












