杭州房产中介排名_杭州富阳区房产中介(2)
作者: 来源: 时间:2021年09月18日
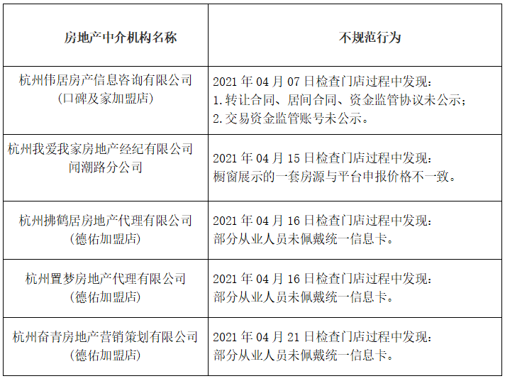
杭州再通报8家房产中介 存在交易资金监管账号未公示等行为
房东如何避免自己的房子被中介群租 有一招可以学一学
房天下产业网
1000元能买10万条信息 出卖客户信息竟成房屋中介 副业
杭州房产中介经纪人来自哪里 谁家签约量最多
杭州信誉好的房产中介
杭州房产中介经纪人来自哪里 谁家签约量最多
扫二维码就能查 星级 杭州开始用大数据管理房产中介
如何防范中介卷款跑路 杭州市二手房转让合同网签为您护航
共同见证大时代 取消房产中介,杭州这个动作 惊 了
杭州查4家房产中介,下架二手房源8224套 房管局消息 尼玛房源又少了 图
想知道 杭州市杭州排名的房产中介公司有多少家
地产中介行业诚信经营座谈会落幕 真房源备受关注
从裕兴被倒闭看杭州房产中介现状
延伸阅读:
| 手机cpu性能排行_手机cpu性能排行榜2023-08-04 |
| 佛祖的排名_佛教佛祖排名一览表2021-08-20 |
| 伦理片排名_2017年伦理片免费观看2021-07-24 |
| 火山主播排名_小火山主播揪痧视频2021-08-21 |
| 步兵女神排行_业界十位岛国知名步兵女神2023-09-06 |
| 环太平洋机甲排名_环太平洋机甲图片2021-08-21 |
| gv排名_日本gv男演员名字大全2021-07-23 |
| 乳量排名_神奇宝贝乳量排名图片2021-09-18 |
| 姓叶排名_姓叶的微信头像图片2021-09-19 |
| 斗鱼土豪排名_斗鱼主播祖祖土豪定制2021-09-20 |
新榜速递
最新专题










