视觉传达考研学校排名_视觉传达考研优秀作品
作者: 来源: 时间:2021年09月18日
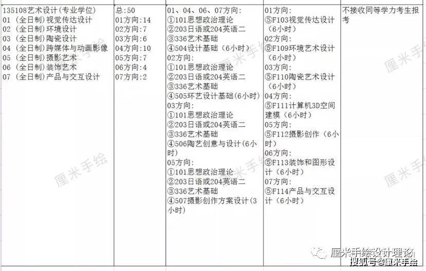
视觉传达专业考研学校排名
视觉传达专业考研 专硕 哪个学校比较好呢 或者性价比比较高的
理科专科的可以选视觉传达专业吗
2020届视觉传达设计考研如何选学校
四川美术学院视觉传达考研
完整的清华大学视觉传达设计考研攻略
2022考研必看 如何考上江南大学视觉传达研究生
2022考研必看 如何考上江南大学视觉传达研究生
艺考哪些专业录取难度最高 文化分高,最难考的大学排名
北京林业大学视觉传达考研最强干货高分攻略
南京师范大学视觉传达设计考研必读的10个问题
2020届视觉传达设计考研如何选学校
2020届视觉传达设计考研如何选学校
2020届视觉传达设计考研如何选学校
2022考研必看 如何考上江南大学视觉传达研究生
视觉传达〡西安工程大学 2020考研院校分析
在湖南的学校中视觉传达设计考研推荐
视觉传达设计考研如何选学校
2020届视觉传达设计考研如何选学校
南京师范大学视觉传达设计考研必读的10个问题
在湖南的学校中视觉传达设计考研推荐
延伸阅读:
| 手机cpu性能排行_手机cpu性能排行榜2023-08-04 |
| 佛祖的排名_佛教佛祖排名一览表2021-08-20 |
| 伦理片排名_2017年伦理片免费观看2021-07-24 |
| 火山主播排名_小火山主播揪痧视频2021-08-21 |
| 步兵女神排行_业界十位岛国知名步兵女神2023-09-06 |
| 环太平洋机甲排名_环太平洋机甲图片2021-08-21 |
| gv排名_日本gv男演员名字大全2021-07-23 |
| 乳量排名_神奇宝贝乳量排名图片2021-09-18 |
| 姓叶排名_姓叶的微信头像图片2021-09-19 |
| 斗鱼土豪排名_斗鱼主播祖祖土豪定制2021-09-20 |
新榜速递
最新专题


















