2020上海中考平均分_2020上海中考理化平均分!(2)
作者: 来源: 时间:2020年11月06日
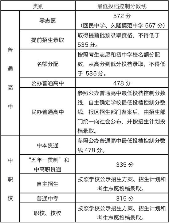
上海2020年中考最低投档控制分数线发布 普通高中478分
上海中考昨天发榜,市教育考试院发布2020年上海中考最低投档控制分数线.其中,零志愿最低投档控制分数线572分(回民中学、久隆模范中学567分),公...
300分能上什么高中;中考400分能上高中吗;衡水二中录取分数线2020;普高最低录取分数线2020;预测2020年中考分数线;考普通高中最低多少分;2020中考成绩开始放榜;2020中考成绩公布时间;2020三中多少分录取;遵义中考录取分数线2020;2020中考录取分数线河南;
2020年上海市高中阶段学校招生最低投档控制分数线确定
关注思维品质,体现中考改革方向.从考试结果看,各学科试卷的难度符合预期,考生成绩分布合理. 经上海市中招领导小组研究确定,现将2020年本市高中...
延伸阅读:
| 泡面番排行榜_十部泡面番推荐:看完整部动漫2021-09-22 |
| 2020恩施州经济排名_2019年度湖北恩施州各区2020-12-10 |
| h文排行榜_三本顶级开荤爽文,男主强取豪夺2023-09-22 |
| 福州2020中考初中排名_从一三附升学率看202020-12-01 |
| 上海人气美食排行榜_闯荡上海10年,美食主持2021-08-05 |
| 黑人男优排行_顶级黑人男演员前10排行榜,威2021-09-27 |
| 十大氢弹排名2020_全球十大核武器排行:俄罗2020-11-06 |
| 2021姓氏排行榜_2021百家姓最新排名一览2021-12-26 |
| 金华中考成绩2020排名_2020金华中考成绩公布2020-12-18 |
| 8005稀有冠号排行_8005的这些冠号记得收藏2022-12-08 |
新榜速递
最新专题
