鄂尔多斯2020高考成_鄂尔多斯市圆满完成2020年国家统一法律职业资格客
作者: 来源: 时间:2020年11月06日
鄂尔多斯市圆满完成2020年国家统一法律职业资格客观题考试
为期两天的2020年国家统一法律职业资格考试鄂尔多斯考区客观题考试圆满完成,考试平稳安全顺利.2020年鄂尔多斯市考区报名人数为2394人,考点设在鄂...
鄂尔多斯市2020年高考安全平稳顺利结束
伴随着蒙古语文乙考试科目结束铃声的响起,鄂尔多斯市2020年高考安全平稳顺利落下帷幕.下午,MHK(中国少数民族汉语水平三级考试)也圆满结束.鄂...
鄂尔多斯市2020年成人高校招生考试今日开考!
由内容质量、互动评论、分享传播等多维度分值决定,勋章级别越高( ),代表其在平台内的综合表现越好. 文章 总阅读 评论 成人高考我市2020年成人高校...
一文讲透鄂尔多斯2020年高考成绩 中学择校看这个就够了
(原标题:一文讲透鄂尔多斯2020年高考成绩 中学择校看这个就够了) 关注鄂尔多斯市教育发展的朋友都知道,鄂尔多斯市的高考成绩最近公布了.而 今年内...
鄂尔多斯唯一一所本科高校!2020年招生简章来了!
学院简介鄂尔多斯应用技术学院是在内蒙古大学鄂尔多斯学院、内蒙古工业大学矿业学院、内蒙古医科大学鄂尔多斯学院等办学资源基础上组建的一所全日制普...
高考结束,鄂尔多斯市一中学霸们都在做这件事!
7月11日至15日,鄂尔多斯市一中刚刚参加完高考的部分学生们返回学校,在学校“绿爱”社团的有序组织下,将高三毕业生捐赠的6.5万余册笔记、书籍分类...
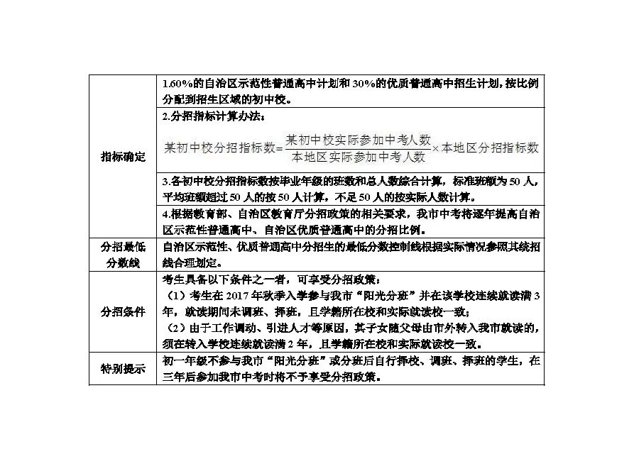
有大变化!鄂尔多斯市2020年中考政策权威解读
鄂尔多斯市2020年中考政策解读已发布,下面带大家详细了解今年中考的变化及流程: 一、2020年我市中考政策的变化 (一)综合素质评价执行新的文件....
鄂尔多斯市考试中心召开全市2020年高考报名工作培训会议
11月12日,鄂尔多斯市考试中心召开全市2019年各类教育考试工作总结暨2020年高考报名工作培训会议,市教育体育局副局长、市考试中心相关负责人,各旗...
延伸阅读:
| 泡面番排行榜_十部泡面番推荐:看完整部动漫2021-09-22 |
| 2020恩施州经济排名_2019年度湖北恩施州各区2020-12-10 |
| h文排行榜_三本顶级开荤爽文,男主强取豪夺2023-09-22 |
| 福州2020中考初中排名_从一三附升学率看202020-12-01 |
| 上海人气美食排行榜_闯荡上海10年,美食主持2021-08-05 |
| 黑人男优排行_顶级黑人男演员前10排行榜,威2021-09-27 |
| 十大氢弹排名2020_全球十大核武器排行:俄罗2020-11-06 |
| 2021姓氏排行榜_2021百家姓最新排名一览2021-12-26 |
| 金华中考成绩2020排名_2020金华中考成绩公布2020-12-18 |
| 8005稀有冠号排行_8005的这些冠号记得收藏2022-12-08 |
新榜速递
最新专题




