福州鼓楼区初中排行_清华附中福州学校摇号录取!鼓楼小学、初中招生办
作者: 来源: 时间:2020年11月06日
清华附中福州学校摇号录取!鼓楼小学、初中招生办法发布
要求在鼓楼区公办或民办小学(含一贯制学校小学部,下同)就读的适龄儿童,均应由其父母(或其他法定监护人,下同)在规定时间登录“福州市小学招生预...
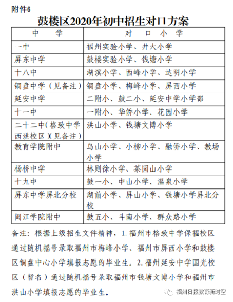
福州鼓楼区小学招生16日起预报名,初中招生日程安排发布
台海网6月9日讯 据福州新闻网报道 记者从福州市道运中心获悉,为优化线路走向,填补台江区太平二路线网空白,6月12日起,地铁接驳16号专线的线路走向有...
2019福州鼓楼、台江、仓山、晋安、马尾初中校排名榜!
2019福州市各区初中校排名榜单 你的对口中学排名第几 鼓楼区鼓楼区初中校排名的变化能够很直观地反映出,今年私立校成绩普遍高过同区域公立校的成绩....
福州鼓楼这些地方要征迁啦!征收范围、补偿标准是……
近几天鼓楼区官网连续发布了征迁信息 涉及这些地方的土地征收范围及补偿标准—— �� 仙塔街周边旧屋区改造项目 ��福州教育学院附属第一小学校园扩建...
福州时代中学在鼓楼区设立分校 开设30个初中班
据了解,福州时代中学三盛分校择址鼓楼区保福路.校内不仅建有教学楼、实验楼、室外操场,还设有室内运动场所.根据规划,时代中学三盛分校将开设30...
福州鼓楼警方一举捣毁一跨境网络团伙
日前,经福州市鼓楼区检察院批准,林某等16人因涉嫌开设罪被依法逮捕,犯罪嫌疑人郭某被取保候审. (本报记者 林珊 通讯员 李少华)
“不忘初心、牢记使命”主题教育进行时——专访福州市鼓楼区人民检...
本期嘉宾为福州市鼓楼区人民检察院党组书记、检察长江伟. 主持人:大家好,这里是“拥抱法治新时代 踏上平安新征程——不忘初心、牢记使命主题教育进...
南京市鼓楼区初中三大联盟 纳入辖区全部16所初中
2018年,南京市鼓楼区成立初中三大教育发展联盟,即树人初中发展联盟、汇文初中发展联盟、二十九中初中发展联盟.辖区内全部16所初中校全部纳入其中...
延伸阅读:
| 泡面番排行榜_十部泡面番推荐:看完整部动漫2021-09-22 |
| 2020恩施州经济排名_2019年度湖北恩施州各区2020-12-10 |
| h文排行榜_三本顶级开荤爽文,男主强取豪夺2023-09-22 |
| 福州2020中考初中排名_从一三附升学率看202020-12-01 |
| 上海人气美食排行榜_闯荡上海10年,美食主持2021-08-05 |
| 黑人男优排行_顶级黑人男演员前10排行榜,威2021-09-27 |
| 十大氢弹排名2020_全球十大核武器排行:俄罗2020-11-06 |
| 2021姓氏排行榜_2021百家姓最新排名一览2021-12-26 |
| 金华中考成绩2020排名_2020金华中考成绩公布2020-12-18 |
| 8005稀有冠号排行_8005的这些冠号记得收藏2022-12-08 |
新榜速递
最新专题




