贵阳市公立小学排行_快看!你家可以上贵阳哪所公办小学初中!云岩区版
作者: 来源: 时间:2020年11月09日
快看!你家可以上贵阳哪所公办小学初中!云岩区版
(一)申请公办学位小学一年级:须年满6周岁,即2014年8月31日前(含8月31日)出生,具有云岩区户籍或法定监护人具有贵阳市有效居住证且符合云岩区...
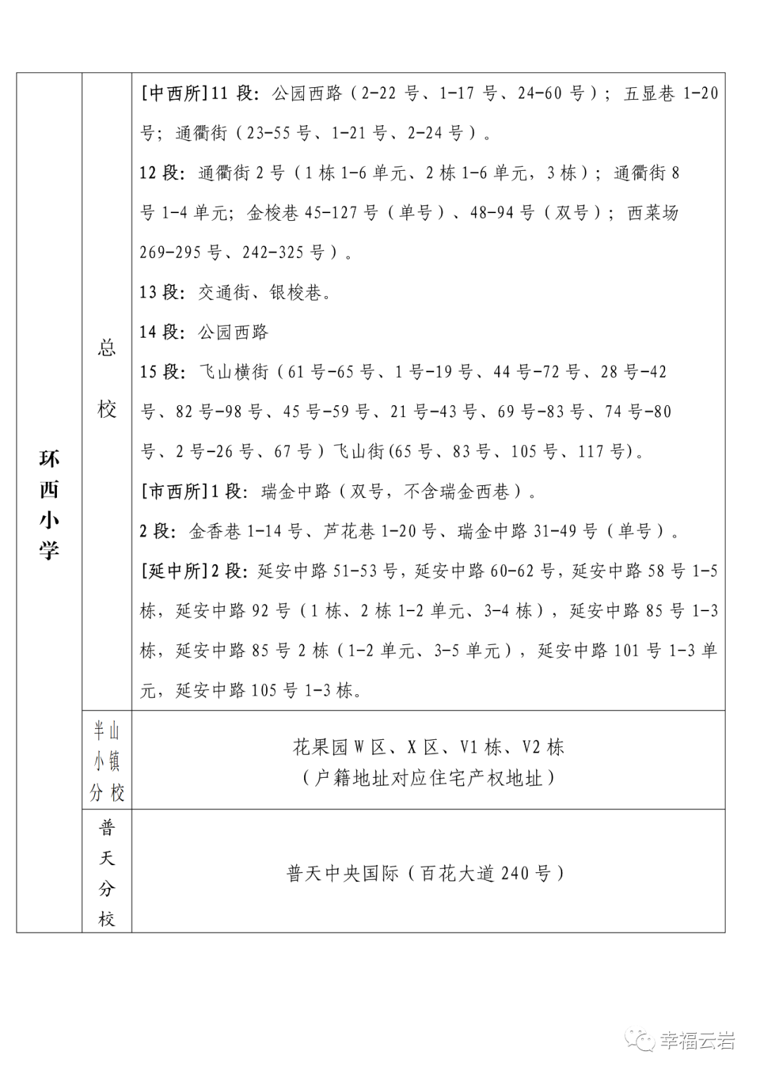
收藏!2020贵阳公办小学初中招生划片范围
New Viewpoint Of Guiyang公办小学初中招生划片范围也同时公布. 云岩区 南明区 观山湖区 花溪区 白云区 乌当区 清镇市 开阳县 息烽县 修文县贵阳市2020年...
贵阳将新增4所公办学校!小学、中学各两所,选址在这里!
贵阳要新增4所学校啦! 两所小学、两所中学 ,都在白云区! 近日,贵阳一中新世界国际学校与贵阳市白云区就合作办学签约,开启贵阳市首次 “政校企”三方...
贵阳云岩区甜蜜小镇配建公办小学开学
贵阳市第二实验小学等优质学校抽调骨干教师、干部等组成学校筹备团队,依托先进的办学及教育理念、丰富的教育教学经验,为学校组建注入“源头活水”;...
贵阳市小学幼儿园 5月25日陆续开学
记者从贵阳市教育局获悉,贵阳市小学、幼儿园返校返园时间为5月25日,寄宿制学校学生返校时间为5月24日.贵阳市教育局要求,返校返园后,各学校(幼...
贵州贵阳:小学、幼儿园全面复学
2020年5月25日,按照贵州省贵阳市统一安排,贵阳市各小学、幼儿园全面复学.至此,贵阳市所有中小学生全部开学复课.赵松/人民图片
贵阳市南明区唯一一所公办养老机构即将竣工,2021年正式运营
10月26日,记者来到贵阳市南明区幸福里长照之家(南明区老年公寓)施工现场时,施工人员正忙碌地进行着后期装修工作.据了解,该施工项目总投资约...
贵阳市今年义务教育招生入学方案引关注:全员摇号小学段培训班还上...
参加了两所公立学校的科创班和4所私立中学的招生考试,一共六场,所幸都录取了,最终选择了一所最满意的学校就读.”贵阳市民范女士告诉记者,小升初...
延伸阅读:
| 泡面番排行榜_十部泡面番推荐:看完整部动漫2021-09-22 |
| 2020恩施州经济排名_2019年度湖北恩施州各区2020-12-10 |
| h文排行榜_三本顶级开荤爽文,男主强取豪夺2023-09-22 |
| 福州2020中考初中排名_从一三附升学率看202020-12-01 |
| 上海人气美食排行榜_闯荡上海10年,美食主持2021-08-05 |
| 黑人男优排行_顶级黑人男演员前10排行榜,威2021-09-27 |
| 十大氢弹排名2020_全球十大核武器排行:俄罗2020-11-06 |
| 2021姓氏排行榜_2021百家姓最新排名一览2021-12-26 |
| 金华中考成绩2020排名_2020金华中考成绩公布2020-12-18 |
| 8005稀有冠号排行_8005的这些冠号记得收藏2022-12-08 |
新榜速递
最新专题



