2020中国十大文明城_2019-2020年度中国十大美好生活城市揭晓(2)
作者: 来源: 时间:2020年11月10日
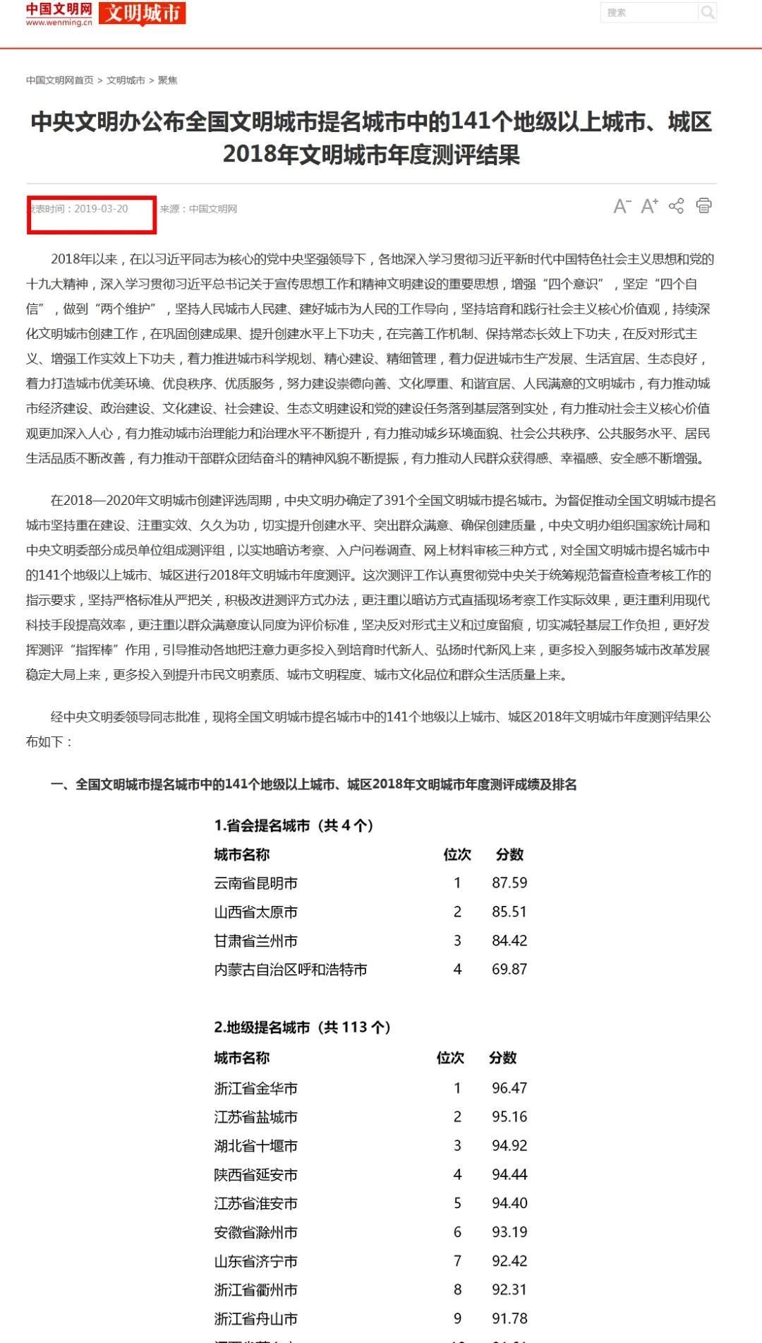
网传“2020第六届全国文明评选城市得分”,假的
近日,一篇题为《2020第六届全国文明评选城市得分表(完整版)》的文章在网上传播,有不少网友截图后转发到微信群和朋友圈中,引起大家广泛关注. 网...
2020年中国百强城市排行榜出炉 福建7城上榜
体现了“五个文明建设”和“五大发展理念”的导向和激励,可以更全面、科学... 在“2020年中国百强城市排行榜”上,北京、上海、广州和深圳连续六年稳居...
延伸阅读:
| 泡面番排行榜_十部泡面番推荐:看完整部动漫2021-09-22 |
| 2020恩施州经济排名_2019年度湖北恩施州各区2020-12-10 |
| h文排行榜_三本顶级开荤爽文,男主强取豪夺2023-09-22 |
| 福州2020中考初中排名_从一三附升学率看202020-12-01 |
| 上海人气美食排行榜_闯荡上海10年,美食主持2021-08-05 |
| 黑人男优排行_顶级黑人男演员前10排行榜,威2021-09-27 |
| 十大氢弹排名2020_全球十大核武器排行:俄罗2020-11-06 |
| 2021姓氏排行榜_2021百家姓最新排名一览2021-12-26 |
| 金华中考成绩2020排名_2020金华中考成绩公布2020-12-18 |
| 8005稀有冠号排行_8005的这些冠号记得收藏2022-12-08 |
新榜速递
最新专题

