威海2020小学排名_威海高区2020年中小学校学区划分出炉!新增科技小学、
作者: 来源: 时间:2020年11月10日
威海高区2020年中小学校学区划分出炉!新增科技小学、另一所小学招...
房天下整理要点: 高区新增一所小学——科技小学,其招生范围从沈阳路小学的原招生划片中划出部分进行招生. 以下为高区教育发布的2020年威海市经区中...
重磅!2020年威海将新建、续建学校19所!新增学位2.2万!(附名单)
近日,威海一批新校园新校舍开足马力忙复建, 全面破解中小学“大班额”问题, 进一步满足老百姓就近择校需求, 促进教育均衡优质发展. 经区海南路小学...
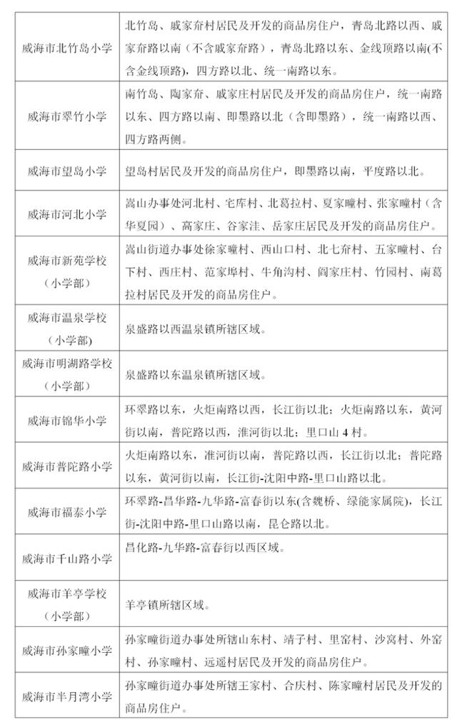
重磅!威海环翠区2020年义务教育学校学区划分出炉
9月1日,环翠区中小学开学. 环翠区2020年义务教育学校招生入学区域划分 闪电新闻记者 孙雅倩威海报道 特别声明:以上文章内容仅代表作者本人观点,不...
【关注】速看!2020年威海高新区中小学校学区划分出炉
制定2020年高新区义务教育阶段小学、初中一年级招生工作意见. 一、指导思想 全面贯彻落实《中华人民共和国义务教育法》《山东省教育厅关于做好2020年...
速看!2020年威海经区中小学校学区划分公布
威海经区直中小学新生入学报名、分生由教体处组织,崮山、泊于、桥头三镇中小学一年级新生入学由三镇学校负责安排落实,花名册报教体处审查备案.任何...
山东大学(威海)2020年各专业录取分数排行榜!“双一流”A类高校
山东大学2020年各专业录取分数排行榜!“双一流”A类高校,共8个校区! 下文为威海校区 数据 【福建省】 数据分析(理工类): 本科批 录取分数最高的是...
威海文登区小学一二年级复学复课时间确定
各小学在威海市委新冠肺炎疫情处置工作领导小组(指挥部)教育复学工作组工作专班《关于2020年春季学期各学段学校开学安排的通知》(威疫情处置复学专...
哈尔滨工业大学(威海)2020年山东省本科各专业录取分数统计
2020年,哈尔滨工业大学(威海)在山东省共招生20个专业,部分专业是大类招生,另含有一个中外合作办学. 普通类专业录取最高分656分,最低分622;中...
延伸阅读:
| 泡面番排行榜_十部泡面番推荐:看完整部动漫2021-09-22 |
| 2020恩施州经济排名_2019年度湖北恩施州各区2020-12-10 |
| h文排行榜_三本顶级开荤爽文,男主强取豪夺2023-09-22 |
| 福州2020中考初中排名_从一三附升学率看202020-12-01 |
| 上海人气美食排行榜_闯荡上海10年,美食主持2021-08-05 |
| 黑人男优排行_顶级黑人男演员前10排行榜,威2021-09-27 |
| 十大氢弹排名2020_全球十大核武器排行:俄罗2020-11-06 |
| 2021姓氏排行榜_2021百家姓最新排名一览2021-12-26 |
| 金华中考成绩2020排名_2020金华中考成绩公布2020-12-18 |
| 8005稀有冠号排行_8005的这些冠号记得收藏2022-12-08 |
新榜速递
最新专题


