广州2020高三二模排名_2020广东广州二模高三各科试题答案解析汇总
2020广东广州二模高三各科试题答案解析汇总
2020广东广州二模高三考试时间6月4日进行,小编整理了2020广东广州二模高三各科试题答案解析,其中包括2020广东广州二模高三英语、语文、数学文理、...
2020广州二模答案;2020广东广州二模;2020广州二模;广州二模;2020届广州二模语文答案;广东二模数学2020;2019广州二模语文答案;广州二模2020;2020广州二模语文作文;
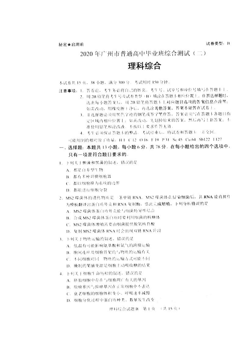
2020广东广州二模高三理综试题答案解析
2020广东广州二模高三考试时间6月4日进行,小编整理了2020广东广州二模高三理综试题答案解析,其中包括2020广东广州二模高三英语、语文、数学文理、...
广州二模试卷2020;2020广州二模理综答案;广州二模物理解析2020;广二模理综答案2020;2019年广州二模理综答案;广东二模2020答案;2019广东广州二模理综;
喜报 |广州市第五中学2020届高三“广二模”高优率增幅再夺全市第一
在刚刚结束的广州市高三“二模”,广州市第五中学高三级再创辉煌,取得了2020届高三备考路上新的里程碑——高优率达到了60.93%!广州市第五中学在广...
喜报:广州五中2020届广州市高三“广一模”高优率增幅全市第一
在全校高三师生的共同努力下,在刚刚结束的2020届高三广州市高中毕业班综合测试(一)(简称“广一模”)中,广州市第五中学取得了2020届高考备考路...
广州市2020年高三一模;2020广州一模;2020广州一模语文;2020届广州一模时间表;2020广州一模分数线;2020广州一模理综详细答案;2020广州市高三一模;2020年广东省一模试卷;2020广州一模答案;广东2020年一模成绩;2020广州一模理综;2020广州线上一模;2020广州一模生物答案;2020广州一模作文范文;2020广州线下一模;2020广州一模语文答案;
天河区高三二模将改为线上测试
同时,针对高三学生,区二模将改为线上测试. 按照惯例,每年3月中、下旬,广州市将举行高三一测,这场考试对于高考生来说有较大的参考意义.往年,天河...
广州中考昨日放榜 老三区中考平均分排前三
有英语达人看美剧不用字幕,音乐神童中考前还忙着排练. 文、表/广州日报记... 而且一模、二模考得并不算好. 被问到各种学习秘诀,梁子墨都像“挤牙膏”...
唯品会低调崛起 规模排广州第一全国第三
对于选择在广州创业的唯品会而言,卖服装尾货还有个无与伦比的天然优势——其时中国最大的服装尾货集散地就在广州石井镇,然而在电子商务上却还未得到...
广州中考网_2020广州中考分数线_广州中考时间_广州中考成绩查询
广州中考成绩查询、广州中考分数线、广州中考时间、广州中考作文、广州中考体育、广州中考试题及答案等2020年广州中考及时资讯.
| 泡面番排行榜_十部泡面番推荐:看完整部动漫2021-09-22 |
| 2020恩施州经济排名_2019年度湖北恩施州各区2020-12-10 |
| h文排行榜_三本顶级开荤爽文,男主强取豪夺2023-09-22 |
| 福州2020中考初中排名_从一三附升学率看202020-12-01 |
| 上海人气美食排行榜_闯荡上海10年,美食主持2021-08-05 |
| 黑人男优排行_顶级黑人男演员前10排行榜,威2021-09-27 |
| 十大氢弹排名2020_全球十大核武器排行:俄罗2020-11-06 |
| 2021姓氏排行榜_2021百家姓最新排名一览2021-12-26 |
| 金华中考成绩2020排名_2020金华中考成绩公布2020-12-18 |
| 8005稀有冠号排行_8005的这些冠号记得收藏2022-12-08 |


