2020年辽宁省戏剧影_2020年辽宁省戏曲进乡村惠民演出(2)
作者: 来源: 时间:2020年11月13日
2020年辽宁省中小学音乐教师戏曲培训班开班仪式在沈师举行
2020年辽宁省中小学音乐教师戏曲培训班开班仪式在沈阳师范大学戏剧艺术学院举行.来自全省14个市的92名中小学音乐教师参加了本次培训. 本次培训活动由...
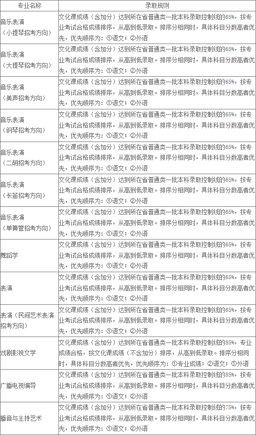
【精学·艺考】辽宁大学2020年艺术类专业招生简章(调整板)
《关于印发2020年辽宁省普通高等学校艺术类专业招生工作实施办法的通知》执行.其他省份按照所在省要求执行. 3.专业录取规则及进档考生的专业安排办法...
延伸阅读:
| 泡面番排行榜_十部泡面番推荐:看完整部动漫2021-09-22 |
| 2020恩施州经济排名_2019年度湖北恩施州各区2020-12-10 |
| h文排行榜_三本顶级开荤爽文,男主强取豪夺2023-09-22 |
| 福州2020中考初中排名_从一三附升学率看202020-12-01 |
| 上海人气美食排行榜_闯荡上海10年,美食主持2021-08-05 |
| 黑人男优排行_顶级黑人男演员前10排行榜,威2021-09-27 |
| 十大氢弹排名2020_全球十大核武器排行:俄罗2020-11-06 |
| 2021姓氏排行榜_2021百家姓最新排名一览2021-12-26 |
| 金华中考成绩2020排名_2020金华中考成绩公布2020-12-18 |
| 8005稀有冠号排行_8005的这些冠号记得收藏2022-12-08 |
新榜速递
最新专题
