2020天河区积分入学_来了!2020年天河区积分入学第二次录取名单
来了!2020年天河区积分入学第二次录取名单
四、至此,2020年天河区积分制入学录取工作结束.被我区民办中小学录取的学生,均需按时登录广州市民办学校报名系统进行信息采集.未被我区公民办学校...
1109个公办学位+1104个民办学位,天河积分入学6月1日开始填志愿!
今天,天河区公布了《2020年度天河区积分制入学申请人积分排名公示》和《2020年广州市天河区来穗人员随迁子女积分制入学学位申请指引》.小e发现,今...
广州积分入学申请要抓紧天河黄埔月底起接受申报
天河区来穗局同时公布《2020年天河区来穗人员随迁子女积分制入学申请指南》和《2020年天河区港澳居民随迁子女(或持证适龄儿童少年)积分制入学申请...
积分入学需要什么条件;广州积分入学条件;2020积分入学什么时候开始;2020广州积分入学网上申请;积分入学怎么查积分;广州积分入户积分算法;积分入学系统登录;怎样查自己的积分入学;积分入学查询;积分入学需要哪些资料;居住证一年多少积分;积分入学是什么意思;广州110分能积分入学吗;
广州天河积分入学3月31日开启,因疫情滞留湖北者可这样操作
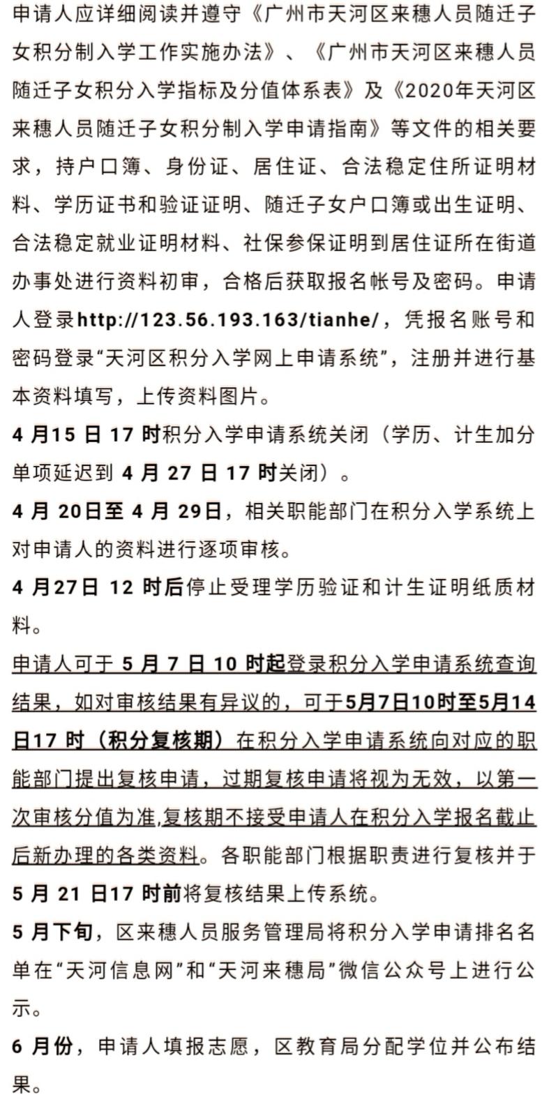
近日,广州市天河区发布2020年来穗人员随迁子女积分制入学申请指南. 本次积分入学申请时间为2020年 3月 31日10时至2020年 4月 15 日,递交纸质材料截...
天河区今年积分入学计划招2213人
信息时报讯(记者 李丹)5月29日,天河区教育局公布了《2020年广州市天河区来穗人员随迁子女积分制入学学位申请指引》(以下简称《指引》)及《2020...
广州:本月底天河区积分入学开始申报
2020年天河区来穗人员随迁子女积分制入学自本月底开始申报.据悉,今年天河区积分入学基本沿用去年政策,申报时间为3月31日至4月15日,网上填报资料...
广州天河区积分入学开始报名啦! 越秀区已启动网上申请
据了解,越秀区积分入学于3月21日起正式启动网上申报.根据《2018年越秀区来穗人员随迁子女义务教育入学工作的实施细则(试行)》和《2018年越秀区来...
天河区积分入学率先开闸 六成申请人子女可获学位
2018年广州积分入学即将拉开大幕.3月12日,广州市天河区率先发布新的积分入学申请指南,3月23日10时起正式启动申报.新快报记者独家了解到,今年天...
| 泡面番排行榜_十部泡面番推荐:看完整部动漫2021-09-22 |
| 2020恩施州经济排名_2019年度湖北恩施州各区2020-12-10 |
| h文排行榜_三本顶级开荤爽文,男主强取豪夺2023-09-22 |
| 福州2020中考初中排名_从一三附升学率看202020-12-01 |
| 上海人气美食排行榜_闯荡上海10年,美食主持2021-08-05 |
| 黑人男优排行_顶级黑人男演员前10排行榜,威2021-09-27 |
| 十大氢弹排名2020_全球十大核武器排行:俄罗2020-11-06 |
| 2021姓氏排行榜_2021百家姓最新排名一览2021-12-26 |
| 金华中考成绩2020排名_2020金华中考成绩公布2020-12-18 |
| 8005稀有冠号排行_8005的这些冠号记得收藏2022-12-08 |




