2020年世界酒店集团_2020年世界上十大最佳度假酒店,一定有你喜欢的
2020年世界上十大最佳度假酒店,一定有你喜欢的
Traveler于10月发布了年度最佳度假村的排名,由于疫情原因大部分旅行在2020年年都被搁置,因此今年的清单有所不同,它着重强调了“在旅行可能遥不可...
2020华住世界大会观点分享:酒店业变革五大趋势与投资八大红利
后疫情时代如何投资酒店?能不能投,该不该投?今天想先简单分享下我对于行业形势的思考.」 压力测试 用一句话形容2020年,应该是狄更斯的“这是最好...
新酒店| 四季酒店2020年将在新奥尔良世界贸易中心首次亮相
Interests有限责任公司,将于2020年末在新奥尔良市中心打造豪华酒店与私人住宅.该酒店由Two Canal Owner有限责任公司所有,两家开发商均为合伙人. 新...
凯悦集团将在2020年开 18 家奢华酒店,4 家花落中国
年,凯悦预计在世界范围内开业超过 18 家奢华酒店,其中有 4 家位于中国. 对于柏悦酒店来说,明年将是一个大年,在全球将开业 4 家酒店,其中有一家在...
中国酒店行业20年发展历程出炉
国际旅游组织进行前景预测,认为到2020年,全球将有16亿国际游客,中国将有1.3亿游客入境,成为世界上第一大入境国.就这个趋势,外国酒店集团看准了中...
中国酒店业发展历史;中国酒店业发展历程;中国饭店业的发展历程;酒店业;我国近20年文化发展历程;中国未来20年的酒店业;中国酒店业的发展历程简述;2020酒店业发展趋势;中国酒店业发展的四个时期;论中国酒店业发展历史;中国酒店业的发展现状;酒店业的发展史;我国酒店业的发展历史简述;酒店业发展历史及趋势;中国饭店业的发展历史;建国后酒店业管理特点;
专访首旅如家酒店集团总经理孙坚:计划2020年酒店存量数达到5000家
计划到2020年中高端品牌数量的占比提升至30%,集团酒店总数达到约5000家.”孙坚如是说. 孙坚强调,首旅如家酒店集团将继续发力住宿业务,形成以住宿...
酒店存量;强大的酒店存量;自助酒店存量;棒的酒店存量;强的酒店存量;酒店解决方案;推荐的酒店存量;全新的酒店存量;哪有酒店存量;服务 好的智能酒店;服务好 实力强的主题酒店;三大酒店连锁集团;服务 好的单体酒店改造;服务称赞的单体酒店改造;全面的连锁酒店合作费用;有潜力的合作连锁酒店;
2020年中国将成为世界第一旅游接待国
到2020年中国成为世界第一位旅游接待大国和第四位客源输出国的前景不会改变.目前,中国入境旅游整体形势出现好转迹象,入境总人数开始增长,9月份...
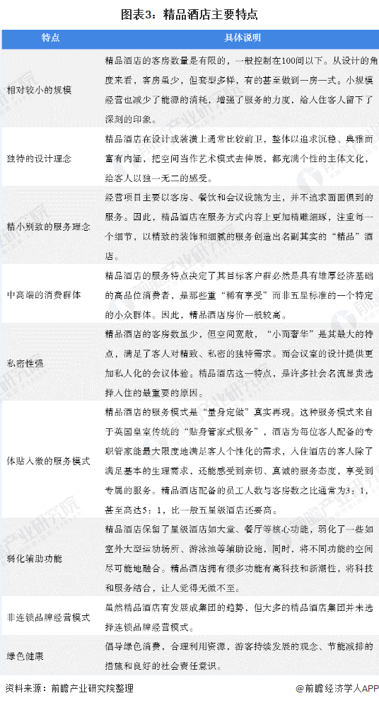
2020年中国精品酒店行业市场现状及发展前景分析 2025年市场规模或...
从国内角度而言,与世界各地酒店发展历程一样,中国酒店业在经过一味追求... 或者依托其所属集团丰富的会员资源,用户规模稳定. 精品酒店定位相对小众...
| 泡面番排行榜_十部泡面番推荐:看完整部动漫2021-09-22 |
| 2020恩施州经济排名_2019年度湖北恩施州各区2020-12-10 |
| h文排行榜_三本顶级开荤爽文,男主强取豪夺2023-09-22 |
| 福州2020中考初中排名_从一三附升学率看202020-12-01 |
| 上海人气美食排行榜_闯荡上海10年,美食主持2021-08-05 |
| 黑人男优排行_顶级黑人男演员前10排行榜,威2021-09-27 |
| 十大氢弹排名2020_全球十大核武器排行:俄罗2020-11-06 |
| 2021姓氏排行榜_2021百家姓最新排名一览2021-12-26 |
| 金华中考成绩2020排名_2020金华中考成绩公布2020-12-18 |
| 8005稀有冠号排行_8005的这些冠号记得收藏2022-12-08 |




