南京市2020中考学校_南京四星级高中大盘点!(附2020、2019录取分数线)
南京四星级高中大盘点!(附2020、2019录取分数线)
2020年分数线 : 526 图片来源:各校官网,如有侵权联系即删. 内容来源:南京市招考院,南京中考指南综合整理 返回搜狐,查看更多
不给发喜报的2020,南京初中分数排名还是给整理出来了!
由于2020南京中考各校不给发喜报,今年的南京中考成绩可谓是“扑朔迷离”,虽然初衷是为了降低社会关注度,以及遏制可能由此产生的学区房、教育炒作...
南京高中的几种入学途径!附2020中考大数据
按照中考成绩与专业加试成绩之和择优录取.南京外国语学校南外除自己本校的初中部外,面对全市的普通统招生的名额是非常少的,因此竞争尤为激烈.报...
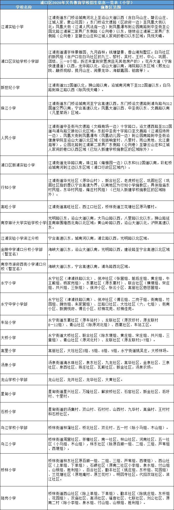
全了!2020南京中小学学区划分!
家里有娃即将要升学的家长 也要开始思考了 娃到底能去哪所学校读? 要做好哪些准备? 按照南京入学政策规定,新生报名入学必须满足三个条件: 一、适龄儿...
南京2020中招 第一批次高中投档线出炉
截至8月7日,南京市2020年高中阶段学校招生提前批次录取结束,8月9日第一批次开始投档录取. 经预测,第一批次部分高中阶段学校的投档控制线出炉:...
2020南京中考数据要点分析:高分段密集 特长生扩招 国际班跳水 名高...
盘点2020中考中考人数比去年增加4665人2019年全市报名参加中考的初中毕业生 有50847人 ,而今年有 55512人 参加中考,相比去年,净增加了 4665人 .中...
南京中考成绩揭晓 8月5日各批次学校投档控制线公布
同时请考生及其监护人注意:部分学校招生计划或专业有所调整,《南京市2020年<中考指南>补充通知》已通过各报名点下发,请注意查阅(具体可与考生报...
2020南京市中考文化考试成绩揭晓
新华网南京7月29日电(庞雪汀)经过一周平稳有序地评卷,2020年南京市中考成绩已统计完毕,将通过发放成绩通知单、网络查询和短信推送等多种途径,...
南京29中初中部怎么样;南京中考成绩;2020南京中考;南京29中怎么样 排名;南京29中初中部搬迁;南宁29中录取分数线2020;南宁29中高中怎么样;南京29中初中部校长;南京市29中初中部地址;29中初中部地址;南京29中和树人初中比较;南宁29中升学率;南京12中初中部;南京29中幕府山校区;南京29中初中部有几个校区;南京29中初中部构思;
| 泡面番排行榜_十部泡面番推荐:看完整部动漫2021-09-22 |
| 2020恩施州经济排名_2019年度湖北恩施州各区2020-12-10 |
| h文排行榜_三本顶级开荤爽文,男主强取豪夺2023-09-22 |
| 福州2020中考初中排名_从一三附升学率看202020-12-01 |
| 上海人气美食排行榜_闯荡上海10年,美食主持2021-08-05 |
| 黑人男优排行_顶级黑人男演员前10排行榜,威2021-09-27 |
| 十大氢弹排名2020_全球十大核武器排行:俄罗2020-11-06 |
| 2021姓氏排行榜_2021百家姓最新排名一览2021-12-26 |
| 金华中考成绩2020排名_2020金华中考成绩公布2020-12-18 |
| 8005稀有冠号排行_8005的这些冠号记得收藏2022-12-08 |


