岳麓区2020寄宿小学_长沙市各大小学2020年毕业生指标分配之岳麓区
长沙市各大小学2020年毕业生指标分配之岳麓区
3、博才卓越小学4、博才西湖小学5、岳麓区第一小学6、望月湖第二小学7、湘郡长德实验学校(小学部) 8、德润园小学9、滨江小学10、麓山中加 为长沙...
长沙市岳麓区第二小学2020年秋季招生公告
学校介绍长沙市岳麓区第二小学是由岳麓区人民zf2014年批准成立、岳麓区教育局精心打造的一所全新的完全小学.学校以国学滋养、外语拓展、数学优智、...
长沙市岳麓区第二小学;岳麓二小2020年小升初;岳麓区第二小学怎么样;岳麓一小2020招生;岳麓区小学排名;岳麓区第二小学很差;岳麓区第二小学李玲;长沙望月湖第二小学;长沙市高新区虹桥小学;岳麓二小怎么样;岳麓区幼儿园招生;岳麓区第二小学地址;
【重要通知】岳麓区第二小学2020年秋季小一新生网上报名通知
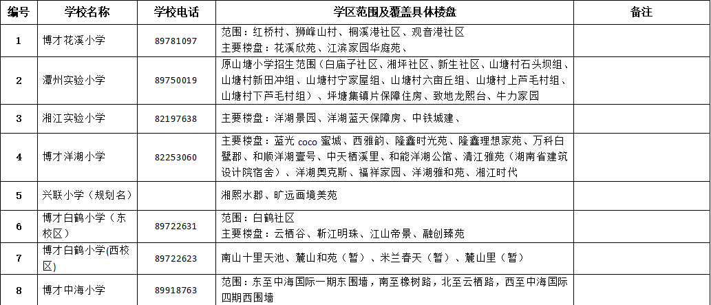
岳麓区2020年公办小学学区范围链接岳麓区2020年公办小学学区范围及覆盖具体楼盘公告 长沙市岳麓区第二小学END 编辑:教务处 一审:韩丽萍 二审:夏子...
岳麓一小2020招生;岳麓一小是重点小学吗;2020中小学网上报名系统;岳麓一小学位房;岳麓区第一小学;长郡外国语第一附小;岳麓一小;2020年小学报名时间;岳麓区小学划片;
岳麓区2020年公办小学学区范围及覆盖具体楼盘公告!
公告为保障广大市民对岳麓区公办小学学区划分的知情权,我局编制了2020年公办小学学区范围及覆盖具体楼盘信息,现予以公告. 相关情况说明如下: 公...
盘点岳麓区最好的8所小学包括楼盘配套
高新博才寄宿小学,是1996年经市教育局批准,岳麓区教育局创办并直接管理的寄宿制小学.它以其优美的校园内外环境、完善的教学生活设施、优秀的教师队...
岳麓区第一!雨花区第二!长沙各区小学数量排名出炉!
岳麓区好学校也多,市实验、麓山国际、博才寄宿、岳麓区实验、岳麓一小,都是赫赫有名的小学. 同时,岳麓区的小学数量还在增加.近期有市民在市长信箱...
最新!长沙芙蓉区、岳麓区、雨花区、高新区小学学区范围及覆盖具体...
2020年岳麓区公办小学学区范围及覆盖具体楼盘信息2020年雨花区 公办小学学区范围及覆盖具体楼盘信息2020年高新区 公办小学学区范围及具体覆盖楼盘信...
春光明媚迎复课 严防疫情保平安——岳麓区第二小学开学复课纪实
春光明媚迎复课,严防疫情保平安.岳麓区第二小学多措并举,抓好每个细节,全力帮助每个孩子健康、安全、快乐复学.
| 泡面番排行榜_十部泡面番推荐:看完整部动漫2021-09-22 |
| 2020恩施州经济排名_2019年度湖北恩施州各区2020-12-10 |
| h文排行榜_三本顶级开荤爽文,男主强取豪夺2023-09-22 |
| 福州2020中考初中排名_从一三附升学率看202020-12-01 |
| 上海人气美食排行榜_闯荡上海10年,美食主持2021-08-05 |
| 黑人男优排行_顶级黑人男演员前10排行榜,威2021-09-27 |
| 十大氢弹排名2020_全球十大核武器排行:俄罗2020-11-06 |
| 2021姓氏排行榜_2021百家姓最新排名一览2021-12-26 |
| 金华中考成绩2020排名_2020金华中考成绩公布2020-12-18 |
| 8005稀有冠号排行_8005的这些冠号记得收藏2022-12-08 |




