2020邓州市中考二模_精准施策校准备考航向——邓州市三高中召开高三二
精准施策 校准备考航向——邓州市三高中召开高三二模质量分析会
6月2日晚上,邓州市三高中召开2020年河南省六市高三第二次联考质量分析会.副校长王斌主持会议,全体高三教师参加. 杨义听主任与一模成绩和兄弟学校二...
真棒!邓州2020年中招考试第一名出炉!来自这所学校…
邓州市2020年中考第一名 来自邓州城区一初中朱林青 特别说明:今年的中招考试总分为600多分.2020年邓州中招考试分数录取线 高中学校 分数线 分配生最...
2020邓州中考最好的学校;陶营一初中;
邓州市陶营镇初级中学发布2020年中考喜讯
2020年8月11日,邓州市陶营镇初级中学发布2020年中考喜讯,原文如下: 汗马耕耘有矢志,硕果飘香又一年;风好正是扬帆时,陶中学子竞风流.2020年邓...
邓州市二高中隆重举行2020年秋季开学典礼暨教师节表彰大会
下午4点30分,副校长丁弢宣布邓州市二高中2020年秋季开学典礼暨教师节表彰大会开始,全体起立,奏唱中华人民共和国国歌. 会上,邓州市教体局党组书记...
邓州市六高中召开高三备考培优工作推进会
2020年5月2日下午4:30~7:00,邓州市六高中召开高三年级备考培优工作推进会,深入分析高三一模考试得失,安排部署高三二模复习备考培优工作.全体领导...
2020邓州中考一模数学答案(PDF版)
新东方中考网为广大中考生整理了2020邓州中考一模数学试题及答案完整版PDF下载,供大家参考.
2020邓州初三一模化学;2020年邓州九年级一模;2020年邓州市中考人数;2020邓州市一模英语答案;邓州市2020年中考一模;邓州2020县一模;邓州2020一模英语;邓州市2020年中考一模历史;邓州中考满分多少;邓州市初三一模卷子2020;邓州市2020年中考;邓州市一模试卷答案2019;九江市中考一模2020;邓州市2020年中考一模政治;邓州市2020年中考一模化学;
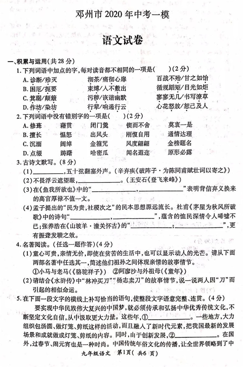
2020邓州中考一模语文答案(PDF版)
新东方中考网为广大中考生整理了2020邓州中考一模语文答案(PDF版),供大家参考.
邓州市召开2020年普通高招、中招统考工作联席会议
6月29日上午,邓州市2020年普通高招、中招统考工作联席会议在市zf一楼会议室召开.邓州市招委主任、副市长刘红梅,市招委副主任、市zf副秘书长李秀清,市招委副主任...
| 泡面番排行榜_十部泡面番推荐:看完整部动漫2021-09-22 |
| 2020恩施州经济排名_2019年度湖北恩施州各区2020-12-10 |
| h文排行榜_三本顶级开荤爽文,男主强取豪夺2023-09-22 |
| 福州2020中考初中排名_从一三附升学率看202020-12-01 |
| 上海人气美食排行榜_闯荡上海10年,美食主持2021-08-05 |
| 黑人男优排行_顶级黑人男演员前10排行榜,威2021-09-27 |
| 十大氢弹排名2020_全球十大核武器排行:俄罗2020-11-06 |
| 2021姓氏排行榜_2021百家姓最新排名一览2021-12-26 |
| 金华中考成绩2020排名_2020金华中考成绩公布2020-12-18 |
| 8005稀有冠号排行_8005的这些冠号记得收藏2022-12-08 |




