2020年全国大学mem排名_北京邮电大学2020届MEM在全国高等院校项目管理大
北京邮电大学2020届MEM在全国高等院校项目管理大赛中再创佳绩!...
北京邮电大学工程管理(MEM)研究生在2020(第五届)全国高等院校项目管理大赛中再创佳绩2020(第五届)高等院校项目管理大赛暨国际项目管理锦标赛...
中国MEM网||清华大学MEM2020级新生,正式入学啦!MEM资讯!
清华大学工程管理硕士教育中心主任张伟教授在五教5203会场向2020级新生们介绍了MEM项目.张老师首先介绍了全国MEM专业学位总体情况、清华大学...
东华大学2020年工程管理硕士(MEM) (项目管理、物流工程)招生...
2020年东华大学工程管理硕士MEM项目管理方向(招生代码125601)实行预审面试.考生可扫描下方二维码申请参加预审面试,预审面试时间以官网公布为准...
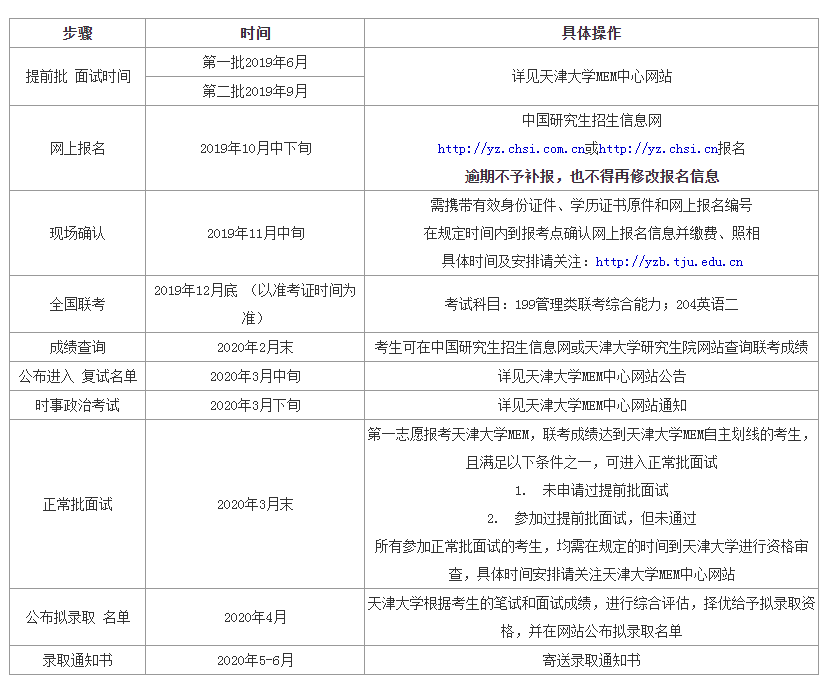
2020年天津大学工程管理硕士(MEM)招生简章
天津大学2010年在全国首批设立工程管理硕士(MEM)学位,致力于培养专业基础扎实、实践经验丰富、掌握现代管理方法、具备国际视野的高素质工程管理...
2020中国特色大学排名公布
为了给2020年全国高考考生挑选大学与专业提供权威参考指南,2020年3月,由艾瑞深校友会网撰写完成的《2020中国大学评价研究报告—高考志愿填报指南》...
2020国内大学排名;2020全国大学排名;2020中国大学排名完整;2020中国大学综合排名;2020年中国大学排名公布;2020中国大学排行榜单;2019全国大学最新排名;2020校友会排名完整版;大学排名一览表2020;全球大学排名2020最新;大学排名一览表;
2020泰晤士亚洲大学排名公布:中国大陆高校首次包揽这一排行榜前两...
英国泰晤士高等教育3日公布了2020年亚洲大学排名,清华大学和北京大学位列第一和第二,这是中国大陆高校首次包揽这一排行榜前两名.在今年的排行中,清...
2020泰晤士世界大学排名;2020国内大学排名;泰晤士世界大学排名;2020亚洲大学排名榜;2020中国大学排行榜单;2020中国在世界排名;世界第一大学排名;世界大学排名100强;泰晤士亚洲大学排名;2020中国大学综合排名;2020中国大学排名100强;2020中国大学排名完整;亚洲大学排名最新2020;中国科学技术大学;
2020中国最好专业排名发布 齐鲁理工学院位居全国民办高校第六名
报告显示,全国936所高校的8055个本科专业荣膺2020年中国最好专业美誉.在这份榜单中,齐鲁理工学院以30个本科“最好专业数”,位列全国民办高校第6...
中国名办大学排名;2020国内大学排名;2020全国高校名单;2020中国大学最新排名;齐鲁理工学院;山东协和学院;齐鲁理工学院学费;齐鲁理工学院官网;2020齐鲁理工学院招聘;滨州医学院;齐鲁理工学院学费两万;山东科技职业学院;
2020软科中国大学排名发布 清北浙位居前三
绝大多数“一流大学和一流学科”高校位列2020年“软科百强”.领先的三所“一流学科建设高校”为北京科技大学(33名)、南京航空航天大学(35名)、...
2020软科大学排名完整版;2020软科排名总榜;2020软科中国大学排名;2020中国大学排名完整;2020中国大学综合排名;中国大学排行榜2020;2019软科中国大学排名;2020年软科国内大学排名;2020中国大学排行榜单;2020国内大学排名;2020年中国大学排名公布;2020全国大学排行;2020校友会大学排名;校友会和软科哪个权威;中国大学排名2019;
| 泡面番排行榜_十部泡面番推荐:看完整部动漫2021-09-22 |
| 2020恩施州经济排名_2019年度湖北恩施州各区2020-12-10 |
| h文排行榜_三本顶级开荤爽文,男主强取豪夺2023-09-22 |
| 福州2020中考初中排名_从一三附升学率看202020-12-01 |
| 上海人气美食排行榜_闯荡上海10年,美食主持2021-08-05 |
| 黑人男优排行_顶级黑人男演员前10排行榜,威2021-09-27 |
| 十大氢弹排名2020_全球十大核武器排行:俄罗2020-11-06 |
| 2021姓氏排行榜_2021百家姓最新排名一览2021-12-26 |
| 金华中考成绩2020排名_2020金华中考成绩公布2020-12-18 |
| 8005稀有冠号排行_8005的这些冠号记得收藏2022-12-08 |






