2020汉中特岗成绩排名_2020陕西汉中市南郑区特岗教师招聘考试总成绩及体
作者: 来源: 时间:2020年12月17日
2020陕西汉中市南郑区特岗教师招聘考试总成绩及体检等有关事项公告
2020年汉中市南郑区特岗教师招聘考试总成绩及进入体检人员名单(详见附件). 进入体检程序后,无正当理由放弃的,将纳入全省教育和人社部门报考者诚...
2020汉中教师招聘;陕西特岗复试;
青关注 ‖汉中市2020年特岗教师招聘公告发布
2020年我市拟公开招聘特岗教师735名,其中南郑区115名、城固县110名、洋县80名、西乡县80名、勉县60名、宁强县150名、略阳县80名、镇巴县60名. (...
2018陕西汉中市西乡县特岗教师招聘综合成绩及体检考察公告
《关于做好2018年农村学校教师特设岗位计划实施工作的通知》文件精神,现就西乡县2018年特岗教师招聘综合成绩及体检考察等有关事项公告如下. 一、体检...
2019年汉中市部分县城特岗教师招聘资格复审公告
(汉中市南郑区汉山街道办汉山路体育场门口). 三、资格复审对象 报考我区特岗教师,根据笔试成绩从高到低顺序,按招聘计划数3倍确定为资格复审人...
公告:汉中2018年特岗招聘
汉中为贯彻落实《中共中央关于全面深化新时代教师队伍建设改革的意见》(中发[2018]4号)《乡村教师支持计划(2015-2020年)》(国办发〔2015〕...
汉中市镇巴县2015年特岗教师招聘补录公示
镇巴县2015年特岗教师招聘初录已经结束,共缺额4名,经研究决定对所缺岗位按该岗位成绩进行递补.现将补录人员予以公示. 拟补录人员请于2015年9月16...
汉中市镇巴县2015年特岗教师招聘体检公告
镇巴教育信息网《镇巴县2015年特岗教师招聘综合成绩及进入体检人员名单公告》中公布的进入体检人员.如果出现缺额,则在同岗位按照综合成绩从高到低依...
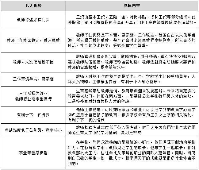
2021陕西特岗教师的趋势和变化!
2018年时各地高考成绩排在本省前30%的毕业生报考师范专业的平均比例为18.3%,一年后的2019年,这个比例提高到了33.3%,而且最高的两个省份的比例...
延伸阅读:
| 泡面番排行榜_十部泡面番推荐:看完整部动漫2021-09-22 |
| 2020恩施州经济排名_2019年度湖北恩施州各区2020-12-10 |
| h文排行榜_三本顶级开荤爽文,男主强取豪夺2023-09-22 |
| 福州2020中考初中排名_从一三附升学率看202020-12-01 |
| 上海人气美食排行榜_闯荡上海10年,美食主持2021-08-05 |
| 黑人男优排行_顶级黑人男演员前10排行榜,威2021-09-27 |
| 十大氢弹排名2020_全球十大核武器排行:俄罗2020-11-06 |
| 2021姓氏排行榜_2021百家姓最新排名一览2021-12-26 |
| 金华中考成绩2020排名_2020金华中考成绩公布2020-12-18 |
| 8005稀有冠号排行_8005的这些冠号记得收藏2022-12-08 |
新榜速递
最新专题
