广州天河小学排名_2020天河区小学一年级招生简章
作者: 来源: 时间:2020年12月18日
2020天河区小学一年级招生简章
天河区小学一年级招生简章 为规范和加强我区义务教育阶段学校招生工作,促进教育公平,根据《中华人民共和国教育法》《中华人民共和国义务教育法》《中...
天河民办小学摇号:华师附中天河实验学校最火爆,343个学生抢75个...
6月2日上午10时,天河区举行民办小学电脑派位仪式,1335名学生参与5所民办小学“摇号”.“广州市义务教育学校招生报名系统”显示,天河区科技园中英...
在创新中坚守——天河区华融小学师德故事
天河区华融小学的校门口的宁静逐渐被打破,学生开始陆续走进即将要开始一天学习的校园.但是和别的学校不一样的是,这时候的华融小学足球场上已经热闹...
天河区初中、小学招生,你想知道的都在这里了
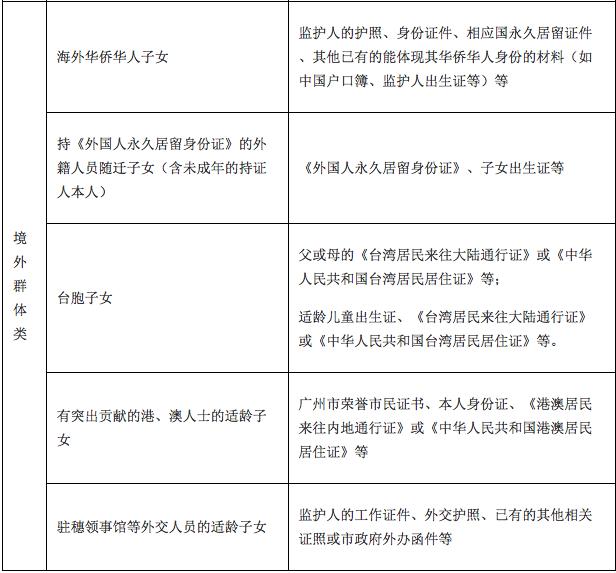
非天河户籍的穗籍适龄儿童及其父母或法定监护人在广州市无房产、租住在我区申请入读我区公办小学,须提供审核时间在入学前一年的9月1日前、租期至少入...
广州天河民办小学摇号:华师附中天河实验学校最“火爆”,4.5个孩子...
1335名学生参与5所民办小学“摇号”.其中,华南师范大学附属天河实验学校最为“火爆”,343个学生“抢”75个学位. 按照《广州市教育局关于进一步做好...
官宣!适龄儿童入读天河区小学热点问答来了
非天河户籍的穗籍适龄儿童及其父母或法定监护人在广州市无房产、租住在天河区申请入读天河区公办小学,须提供审核时间在入学前一年的9月1日前、租期至...
天河区新建3所小学,分布在这些地方......
新增中小学优质学位约2.4万个. 记者发现,近日,天河已有3所新小学(校区)开始在广州公共资源交易中心网上进行…
招生季来了,棠下辖内公办小学招生情况看这里!
非天河户籍的穗籍适龄儿童及其父母或法定监护人在广州市无房产、租住在我区申请入读天河区公办小学,须提供审核时间在入学前一年的9月1日前、租期至少...
延伸阅读:
| 泡面番排行榜_十部泡面番推荐:看完整部动漫2021-09-22 |
| 2020恩施州经济排名_2019年度湖北恩施州各区2020-12-10 |
| h文排行榜_三本顶级开荤爽文,男主强取豪夺2023-09-22 |
| 福州2020中考初中排名_从一三附升学率看202020-12-01 |
| 上海人气美食排行榜_闯荡上海10年,美食主持2021-08-05 |
| 黑人男优排行_顶级黑人男演员前10排行榜,威2021-09-27 |
| 十大氢弹排名2020_全球十大核武器排行:俄罗2020-11-06 |
| 2021姓氏排行榜_2021百家姓最新排名一览2021-12-26 |
| 金华中考成绩2020排名_2020金华中考成绩公布2020-12-18 |
| 8005稀有冠号排行_8005的这些冠号记得收藏2022-12-08 |
新榜速递
最新专题


