2020陕西省美术联考_官方最新发布|2021届陕西美术联考考前14日特别事项
作者: 来源: 时间:2020年12月21日
官方最新发布 | 2021届陕西美术联考考前14日特别事项须知
考生须从考前第14天(2020年12月20日)开始,做好每日体温测量、记录并进行健康状况监测 , 如实填写《2021年陕西省艺术类专业课统考考生健康状况...
2021陕西美术联考(二模)考场安排及注意事项
由内容质量、互动评论、分享传播等多维度分值决定,勋章级别越高( ),代表其在平台内的综合表现越好. 文章 总阅读 评论 2021陕西美术联考(二模)于...
2021届陕西省美术模拟联考(二模)| 终极测试
2021届陕西省美术艺考生经过10月24日(一模)与评卷大会的洗礼,并历经一个月的调整与提高,即将迎来陕西省美术模拟联考11 月22日 (二模) 终极测验...
【重磅】2021届陕西省美术联考时间公布:2021年1月3日
拟报考美术类、播音编导类专业的考生,须于2020年12月5日8∶00至12月7日18∶00使用高考报名号及密码登录陕西省教育考试院门户网站(网址:https://...
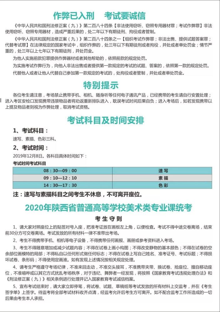
2020年陕西美术统考时间12月8日
缴费成功的考生可登录陕西省教育考试院门户网站或陕西招生考试信息网,自行打印专业课统考准考证. 3、2020年陕西美术统考由西安美术学院组织实施,考...
陕西师范大学2020年承认美术统考成绩
陕西师范大学2020年美术类本科招生专业含美术学(公费师范生)、美术学类(入学后分流至绘画、视觉传达设计、环境设计). 面向陕西、甘肃、宁夏、新...
2020届陕西省美术联考考点考号分布!
- 2019年12月7日 星期六天气:晴-培华学院考场考号分布图考号分布楼层注意事项:12月8日早6:30分,下午13:00考生可持本人准考证原件及身份证原件由学校...
陕西省美术联考的个人展示页
为迎接即将到来的2021届陕西美术联考,强化广大美术考生联考应试能力和意识,陕西省美术培训联合会拟定于2020年10月17日(周六)于西京学院(陕西省西安市长安区… 他曾...
延伸阅读:
| 泡面番排行榜_十部泡面番推荐:看完整部动漫2021-09-22 |
| 2020恩施州经济排名_2019年度湖北恩施州各区2020-12-10 |
| h文排行榜_三本顶级开荤爽文,男主强取豪夺2023-09-22 |
| 福州2020中考初中排名_从一三附升学率看202020-12-01 |
| 上海人气美食排行榜_闯荡上海10年,美食主持2021-08-05 |
| 黑人男优排行_顶级黑人男演员前10排行榜,威2021-09-27 |
| 十大氢弹排名2020_全球十大核武器排行:俄罗2020-11-06 |
| 2021姓氏排行榜_2021百家姓最新排名一览2021-12-26 |
| 金华中考成绩2020排名_2020金华中考成绩公布2020-12-18 |
| 8005稀有冠号排行_8005的这些冠号记得收藏2022-12-08 |
新榜速递
最新专题



