中国燃气2020排名_智慧能源建设跑出“加速度”!中国燃气荣获“2020年度
作者: 来源: 时间:2020年12月25日
智慧能源建设跑出“加速度”!中国燃气荣获“2020年度数字化创新...
中国燃气集团斩获“2020年度数字化创新大奖”.中国燃气集团旗下中燃科技有限公司副总经理阳志亮代表集团出席颁奖仪式,并现场接受了多家媒体的专访...
海外中资股|海外“全中国组合”:2020年12月
申洲国际、中国燃气以及海螺水泥(H);在A股组合中调入恒力石化、伊利股份、中航光电以及大北农.海外“全中国组合”采用海外最常用的MSCIChina作...
中国燃气2020财年中期业绩保持高质量增长 经营性现金流净值跃升70....
国内具领导地位的管道燃气营运商中国燃气控股有限公司(“中国燃气”或“集团”;股票编号:384) 宣布其截至2020年9月30日止的半年业绩.随着国内...
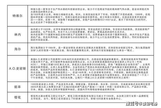
2020中国燃气热水器行业发展现状及发展趋势分析
据Gfx Mark数据机构统计,2019年中国家用燃气热水器产量达2010万台,同比增长0.3%. 随着经济下行压力增长,多数小品牌陆续退出市场舞台,头部品牌的...
2020年中国燃气热水器企业品牌价值10强排行榜出炉
燃气热水器行业仍将实现稳步增长,基业长青.2020年5月9日,由中国家电协会主办的2020中国热水器行业峰会在北京举行,会上发布了包括品牌价值、品牌...
2020年中国燃气用具上市公司利润规模排行榜(一季度)
2020年一季度燃气用具所有上市公司的利润总额为69936.54万元,前3家企业利润总额占比为84.57%;榜单中有3家公司的利润规模超过14661万元大关,排名前...
ChinaGas Holdings Limited(中国燃气控股有限公司)
公司债券半年度报告摘要(2020/21财年上半年) 一、重要提示 本半年度报告摘要来自半年度报告全文,为全面了解本公司债券相关事项、经营和财务状况,...
航天动力:中标中国燃气公司流量计2020年度采购项目
证券时报e公司讯,航天动力(600343)智能仪表事业部在中国燃气公司流量计2020年度采购项目中,以排名第一的成绩成功中标. 分享到 声明:证券时报力求...
延伸阅读:
| 泡面番排行榜_十部泡面番推荐:看完整部动漫2021-09-22 |
| 2020恩施州经济排名_2019年度湖北恩施州各区2020-12-10 |
| h文排行榜_三本顶级开荤爽文,男主强取豪夺2023-09-22 |
| 福州2020中考初中排名_从一三附升学率看202020-12-01 |
| 上海人气美食排行榜_闯荡上海10年,美食主持2021-08-05 |
| 黑人男优排行_顶级黑人男演员前10排行榜,威2021-09-27 |
| 十大氢弹排名2020_全球十大核武器排行:俄罗2020-11-06 |
| 2021姓氏排行榜_2021百家姓最新排名一览2021-12-26 |
| 金华中考成绩2020排名_2020金华中考成绩公布2020-12-18 |
| 8005稀有冠号排行_8005的这些冠号记得收藏2022-12-08 |
新榜速递
最新专题




