厨师排行榜_全球厨师收入排行榜前十,中国厨师工资不及人家零头……
作者: 来源: 时间:2021年06月28日
全球厨师收入排行榜前十,中国厨师工资不及人家零头……
近日,美国某平台发布了一份厨师收入排行榜第一名:戈登·拉姆齐 收入:3800万美元(约2.6亿人民币) 稳居美国厨师收入榜单的第一名,他因主持《地狱...
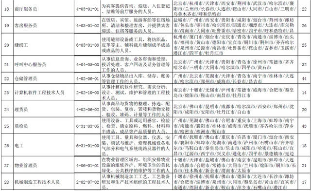
国家发布100个“最缺工”职业排行,厨师排名继续上升!
厨师就一直在“最缺工”职业排行榜之上.2019年第三、四季度排名分别为35名、36名,2020年全年排名分别为69、80、42、48名,2021年第一季度排名又上...
全国青年厨师排名赛,快来围观第一名作品!
“炒”作为最具中餐特色的烹饪技法,一直以来都是衡量一个厨师专业技术水准的重要指标.炒选材广泛,无论是各种蔬菜还是肉类,抑或是各路河湖海鲜、菌...
厨师榜上有名 中国高薪职业排行榜
近日,中国十大高薪职业排行榜引起了人们的高度关注.让人们更为惊奇的是名不见经传的厨师却稳居榜首. 我们是厨师网易教育讯 近日,中国高薪职业排行...
"吃香"职业居首"职业压力排行榜"厨师再次受宠
厨师一是工作压力小;二是就业压力小.在工作当中厨师凭的是自己的厨艺和技能,按照客人的要求有方向有目的地工作, 客人只要中意口味,工作上就不会...
成都厨师平均月薪达3371元 排名行业前列
早报讯(实习记者 王蕾)昨日,赶集网发布数据显示,4月份餐饮行业对厨师职位的需求明显下降,招聘信息较3月份减少28.6%.受到政策面反对铺张浪费的影...
2015年新蓝领职业薪资排行,厨师稳居第二
新蓝领职业薪资排行榜尾随司机之后的是厨师,平均月入4030元. 在长沙,新蓝领平均月薪为2969元,比2014年增长了439元.从月薪8000元的拉面师,到月...
山西太原“招人难”排行榜:服务员厨师最难招
连续多年来,服务员稳居“招人难”排行榜首位,其次是厨师. 太原市公共职业介绍服务机构所采集的劳动力供求状况信息数据显示,一季度,用人需求人数和...
延伸阅读:
| 泡面番排行榜_十部泡面番推荐:看完整部动漫2021-09-22 |
| 2020恩施州经济排名_2019年度湖北恩施州各区2020-12-10 |
| h文排行榜_三本顶级开荤爽文,男主强取豪夺2023-09-22 |
| 福州2020中考初中排名_从一三附升学率看202020-12-01 |
| 上海人气美食排行榜_闯荡上海10年,美食主持2021-08-05 |
| 黑人男优排行_顶级黑人男演员前10排行榜,威2021-09-27 |
| 十大氢弹排名2020_全球十大核武器排行:俄罗2020-11-06 |
| 2021姓氏排行榜_2021百家姓最新排名一览2021-12-26 |
| 金华中考成绩2020排名_2020金华中考成绩公布2020-12-18 |
| 8005稀有冠号排行_8005的这些冠号记得收藏2022-12-08 |
新榜速递
最新专题
