红包排行榜_A股“红包”排行榜出炉,贵州茅台跻身高分红TOP10(2)
作者: 来源: 时间:2021年07月07日
A股“红包”排行榜出炉!这家公司,几乎把利润都分红
新浪网为您聚合有关A股累计分红排行榜的最新最全新闻资讯:A股“红包”排行榜出炉!这家公司,几乎把利润都分红了,A股分红榜:神华累计派息超总市值 ...
A股“红包”排行榜出炉!这家公司,几乎把利润都分红了
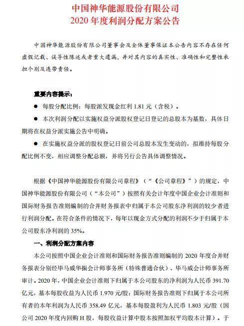
年报季到来,不少上市公司都发出了大红包. 截至4月8日, A股 共有1298家上市公司对外披露2020年年报,其中1063家拟进行现金分红,占比达81.9%,派现...
延伸阅读:
| 泡面番排行榜_十部泡面番推荐:看完整部动漫2021-09-22 |
| 2020恩施州经济排名_2019年度湖北恩施州各区2020-12-10 |
| h文排行榜_三本顶级开荤爽文,男主强取豪夺2023-09-22 |
| 福州2020中考初中排名_从一三附升学率看202020-12-01 |
| 上海人气美食排行榜_闯荡上海10年,美食主持2021-08-05 |
| 黑人男优排行_顶级黑人男演员前10排行榜,威2021-09-27 |
| 十大氢弹排名2020_全球十大核武器排行:俄罗2020-11-06 |
| 2021姓氏排行榜_2021百家姓最新排名一览2021-12-26 |
| 金华中考成绩2020排名_2020金华中考成绩公布2020-12-18 |
| 8005稀有冠号排行_8005的这些冠号记得收藏2022-12-08 |
新榜速递
最新专题

