切换台排行_索尼举办春季新品发布会,新款切换台、监视器和IP解决方案亮相(2)
作者: 来源: 时间:2021年11月11日
2021年中国多功能数字特技切换台市场调查及投资策略分析报告
No.14504466 中国市场调查网 【报告编号】 14504466(2021最新版) 【产品名称】多功能数字特技切换台【研究方向】市场调查及投资策略分析 【发布机构】北京华企国兴信息科...
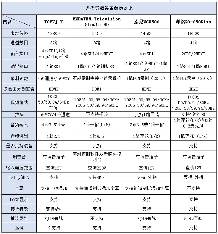
为国产切换台TOPVJ X打call
小编惊喜地发现一款可与国外切换台抗衡的国货——TOPVJ X新媒体直播一体机,它由西安凯联电子科技有限公司自主研发,在刚刚过去的美国NAB SHOW ...
延伸阅读:
| 泡面番排行榜_十部泡面番推荐:看完整部动漫2021-09-22 |
| 2020恩施州经济排名_2019年度湖北恩施州各区2020-12-10 |
| h文排行榜_三本顶级开荤爽文,男主强取豪夺2023-09-22 |
| 福州2020中考初中排名_从一三附升学率看202020-12-01 |
| 上海人气美食排行榜_闯荡上海10年,美食主持2021-08-05 |
| 黑人男优排行_顶级黑人男演员前10排行榜,威2021-09-27 |
| 十大氢弹排名2020_全球十大核武器排行:俄罗2020-11-06 |
| 2021姓氏排行榜_2021百家姓最新排名一览2021-12-26 |
| 金华中考成绩2020排名_2020金华中考成绩公布2020-12-18 |
| 8005稀有冠号排行_8005的这些冠号记得收藏2022-12-08 |
新榜速递
最新专题
