商务休闲男装品牌排行_中国商务男装十大品牌(2)
作者: 来源: 时间:2023年04月12日
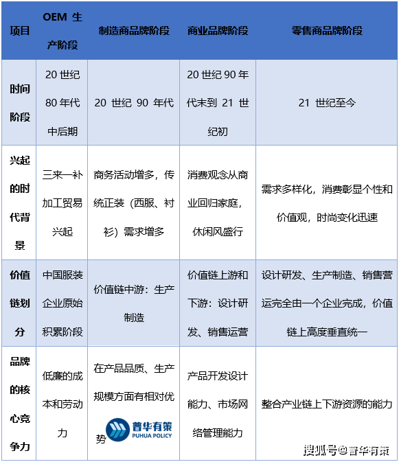
商务休闲男装行业竞争格局及发展机遇、发展趋势前景、市场规模
中高端商务休闲男装主要由中国自主男装品牌和部分国外二、三线品牌组成,主要品牌有 DIKENI(迪柯尼)、CARSYDA(珈仕达)、VICUTU(威可多)、 EVE(依...
休闲装十大品牌排行榜休闲装最新品牌排行榜
休闲装十大品牌排行榜:美特斯邦威、UNIQLO优衣库、海澜之家、七匹狼、Jack&Jones、Tonlion唐狮、GXG、JEANSWEST真维斯、马克华菲、拜丽德...
休闲西装十大品牌排行榜休闲西装的十大品牌排行榜
休闲西装十大品牌排行榜是:柒牌/SEVEN、金利来/Goldlion、杉杉/FIRS、罗蒙/ROMON、飒拉/Zara、雅戈尔/YOUNGOR、七匹狼/SEPTWOLVES、海澜之家...
延伸阅读:
泡面番排行榜_十部泡面番推荐:看完整部动漫2021-09-22 |
2020恩施州经济排名_2019年度湖北恩施州各区2020-12-10 |
h文排行榜_三本顶级开荤爽文,男主强取豪夺2023-09-22 |
福州2020中考初中排名_从一三附升学率看202020-12-01 |
上海人气美食排行榜_闯荡上海10年,美食主持2021-08-05 |
黑人男优排行_顶级黑人男演员前10排行榜,威2021-09-27 |
十大氢弹排名2020_全球十大核武器排行:俄罗2020-11-06 |
2021姓氏排行榜_2021百家姓最新排名一览2021-12-26 |
金华中考成绩2020排名_2020金华中考成绩公布2020-12-18 |
8005稀有冠号排行_8005的这些冠号记得收藏2022-12-08 |
新榜速递
最新专题