考研学校排行_考研院校排名-中公考研网(2)
作者: 来源: 时间:2023年11月18日
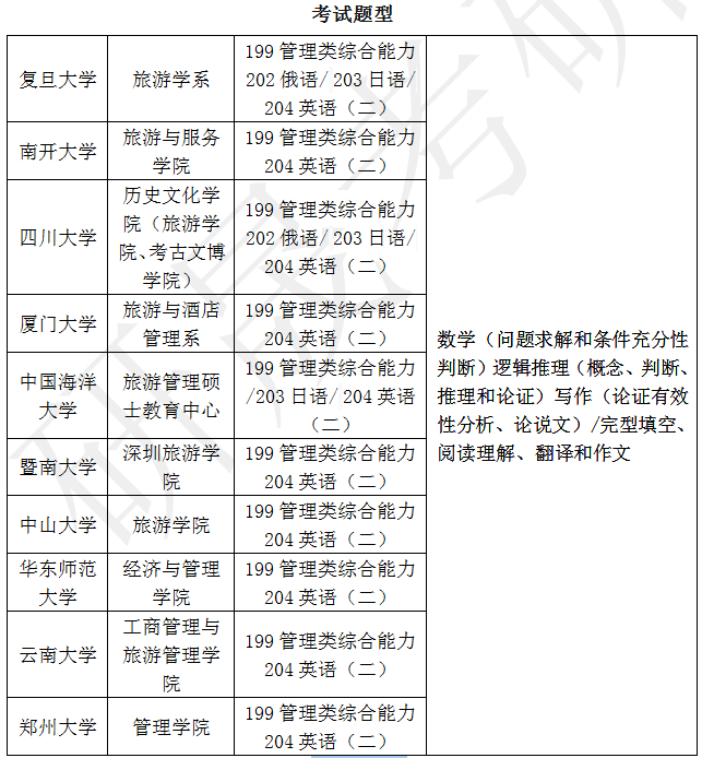
2025考研|旅游管理专业院校TOP10综合情况分析
那么国内旅游管理专业哪所学校好呢?下面研晟考研收集整理了国内旅游管理专业最好的十所大学,一起去看下详细内容吧! 01、院校综合情况 复旦大学--...
2024QS全球MBA & 商科硕士排名发布!美国强势霸榜,巴黎高等商学...
下面,跟着馆长一起来看看各学校表现如何吧! 2024 QS 全球 MBA排名标准 本次 QS 全球 MBA排名共包括以下 5 个排名核心指标:就业能力,企业家精神...
考研中高抬贵手的5所985:尊重本科,保护自愿,比211门槛还低
距离考研笔试还有2个月左右,同学们的学习,也进行到了最后紧锣密鼓的阶段 .考研和高考统考不同,统考先看分数,考研先有对应的学校.考研的学校选...
延伸阅读:
| 泡面番排行榜_十部泡面番推荐:看完整部动漫2021-09-22 |
| 2020恩施州经济排名_2019年度湖北恩施州各区2020-12-10 |
| h文排行榜_三本顶级开荤爽文,男主强取豪夺2023-09-22 |
| 福州2020中考初中排名_从一三附升学率看202020-12-01 |
| 上海人气美食排行榜_闯荡上海10年,美食主持2021-08-05 |
| 黑人男优排行_顶级黑人男演员前10排行榜,威2021-09-27 |
| 十大氢弹排名2020_全球十大核武器排行:俄罗2020-11-06 |
| 2021姓氏排行榜_2021百家姓最新排名一览2021-12-26 |
| 金华中考成绩2020排名_2020金华中考成绩公布2020-12-18 |
| 8005稀有冠号排行_8005的这些冠号记得收藏2022-12-08 |
新榜速递
最新专题
