城投公司排名_水富城投集团公司图片(2)
作者: 来源: 时间:2021年07月23日
城投公司债发行知多少
权威发布 中国城投公司主体信用评级情况正式发布 附中国城投公司100强名单
2015年中国上市房企百强榜出炉 云南城投94名入围
浙江省内各大城市房企投销比排名出炉 谁在 透支 ,谁在 积蓄
全国城投公司负债率 总资产排名
招贤纳士 国企三大投之 城投集团 招人啦 南湖夜市持续开展
江苏省157个城投平台详尽数据挖掘
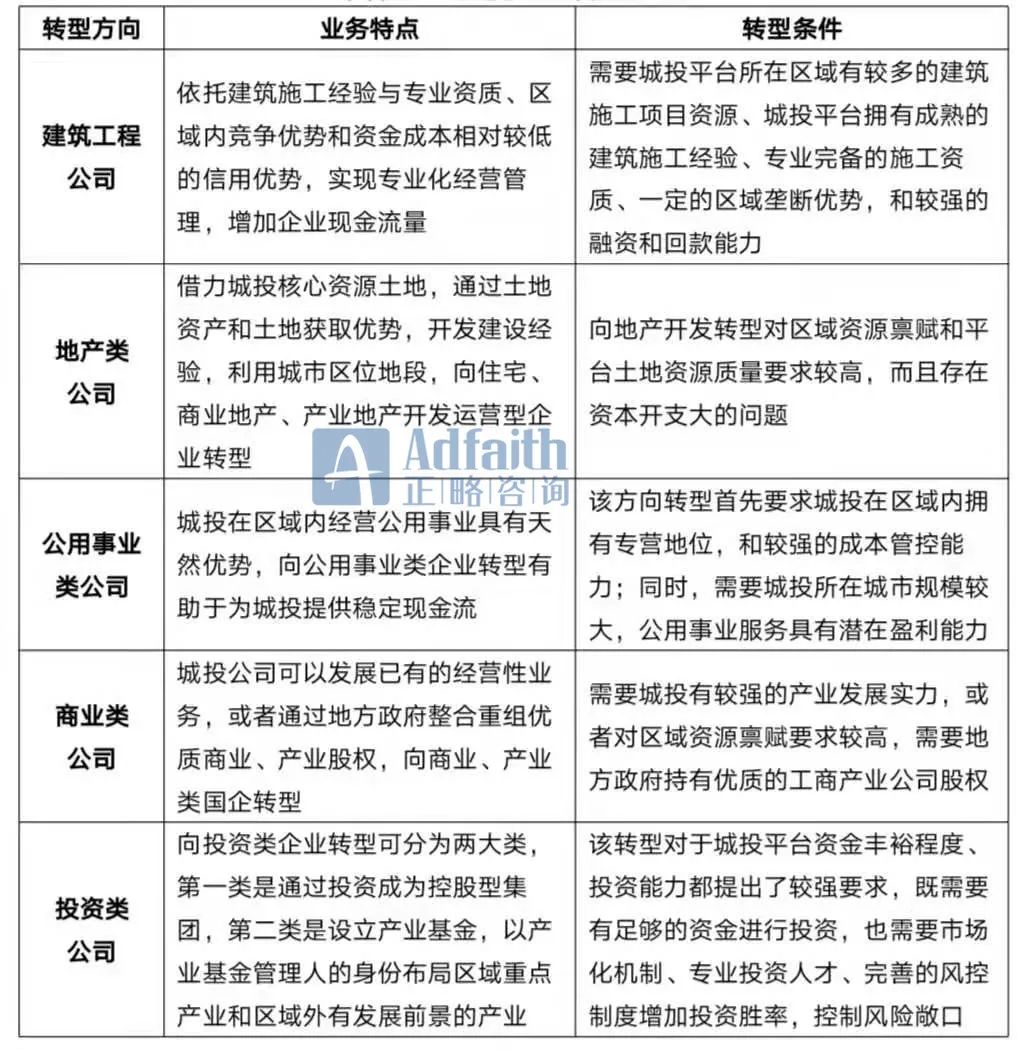
正略咨询 城投公司转型发展研究
贵阳房价连涨4个月 5月份同比涨幅24.99
2012上半年房企销售TOP50排行榜发布,贵州宏立城集团排行靠前
2012上半年房企销售TOP50排行榜发布,贵州宏立城集团排行靠前
2012上半年房企销售TOP50排行榜发布,贵州宏立城集团排行靠前
2016年各省市政府债务率排名 以发债城投企业2015年有息债务规模和地方公共财政收入计算
2016年各省市政府债务率排名 以发债城投企业2015年有息债务规模和地方公共财政收入计算
延伸阅读:
| 手机cpu性能排行_手机cpu性能排行榜2023-08-04 |
| 佛祖的排名_佛教佛祖排名一览表2021-08-20 |
| 伦理片排名_2017年伦理片免费观看2021-07-24 |
| 火山主播排名_小火山主播揪痧视频2021-08-21 |
| 步兵女神排行_业界十位岛国知名步兵女神2023-09-06 |
| 环太平洋机甲排名_环太平洋机甲图片2021-08-21 |
| gv排名_日本gv男演员名字大全2021-07-23 |
| 乳量排名_神奇宝贝乳量排名图片2021-09-18 |
| 姓叶排名_姓叶的微信头像图片2021-09-19 |
| 斗鱼土豪排名_斗鱼主播祖祖土豪定制2021-09-20 |
新榜速递
最新专题













