专业录取排名_录取通知书
作者: 来源: 时间:2021年08月13日
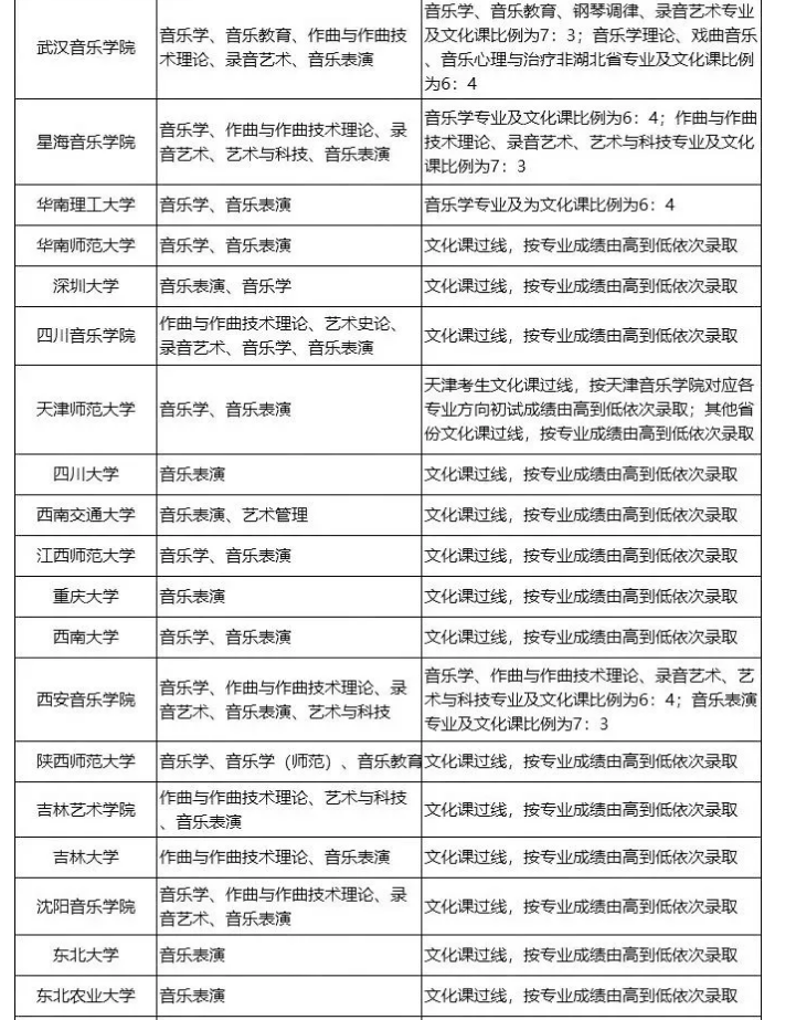
按专业成绩排名录取的艺术招生院校
吉林大学各省专业录取分排名 分数最高的专业不是法学,而是它
中南大学 各省各专业录取分数线排名 毫无疑问,这个专业分最高
2018烟台大学王牌专业排名及录取分数
吉林大学各省专业录取分排名 分数最高的专业不是法学,而是它
吉林大学各省专业录取分排名 分数最高的专业不是法学,而是它
北京2015年各高校理科会计学专业录取分数线排名
吉林大学各省专业录取分排名 分数最高的专业不是法学,而是它
吉林大学各省专业录取分排名 分数最高的专业不是法学,而是它
河南2014年各高校文科审计学专业录取分数线排名
吉林大学各省专业录取分排名 分数最高的专业不是法学,而是它
广州大学华软软件学院2018广东各专业录取分数线公布,哪个专业最热门
2016年按专业课排名录取的院校汇总完整版
吉林大学各省专业录取分排名 分数最高的专业不是法学,而是它
按专业成绩排名录取的艺术招生院校
艺术类高考各专业录取难度最高的大学排名
电子科技大学录取分最高的5大专业,个个是热门,好就业薪资高
中南大学 各省各专业录取分数线排名 毫无疑问,这个专业分最高
吉林大学各省专业录取分排名 分数最高的专业不是法学,而是它
吉林大学各省专业录取分排名 分数最高的专业不是法学,而是它
吉林大学各省专业录取分排名 分数最高的专业不是法学,而是它
延伸阅读:
| 手机cpu性能排行_手机cpu性能排行榜2023-08-04 |
| 佛祖的排名_佛教佛祖排名一览表2021-08-20 |
| 伦理片排名_2017年伦理片免费观看2021-07-24 |
| 火山主播排名_小火山主播揪痧视频2021-08-21 |
| 步兵女神排行_业界十位岛国知名步兵女神2023-09-06 |
| 环太平洋机甲排名_环太平洋机甲图片2021-08-21 |
| gv排名_日本gv男演员名字大全2021-07-23 |
| 乳量排名_神奇宝贝乳量排名图片2021-09-18 |
| 姓叶排名_姓叶的微信头像图片2021-09-19 |
| 斗鱼土豪排名_斗鱼主播祖祖土豪定制2021-09-20 |
新榜速递
最新专题



















