2020年上海公办大专_再扩容!上海再建2所学校,高中部将于2020年9月开学
再扩容!上海再建2所学校,高中部将于2020年9月开学!
上海外国语大学附属外国语学校松江云间中学是一所七年制公办完全中学,设计办学规模约64个班级,办学定位为上海外国语大学附属外国语学校松江分部 ,...
2020年上海227所公办+民办“一贯制”学校大盘点!一次择校,升学...
在上海,“幼升小”、“小升初”都是非常重要的升学环节,现在在公民同招、民办摇号、公办统筹等政策限制下,想要入读一所好学校非常不容易,“一贯制...
上海公布2020年义务教育招生方案
新华社上海3月11日电(记者吴振东)上海市教委11日公布《2020年本市义务教育阶段学校招生入学工作的实施意见》提出,严禁以各类考试、竞赛、培训成绩...
2020年上海就业好的有哪些3+2五年一贯制大专学校
2020年上海就业好的有哪些3+2五年一贯制大专学校[fke4fU]2020年上海就业好的有哪些3+2五年一贯制大专学校-上海南方科技学院以培养社会急需的人才为目标...
2020上海高考时间点,193所公办高中分数线,上海民办高中排名
4月初,2020年上海普通高中学术水平考试的报名工作完成. 其中,思想政治、历史、地理、物理、化学、生命科学、信息技术7门合格的考试科目为思想政治...
上海所有民办高中排名;2020宝山民办高中分数;上海市民办高中排名出炉;上海私立高中排名;上海民办高中学费全部;上海民办大学排名2019;上海民办高中排名学费;上海民办初中排名榜;上海民办初中排名表;上海民办艺术高中有哪些;全国高中排名;上海私立国际高中排名;上海民办高中排名最新排名;上海民办高中有哪几所;上海民办大专学校排名;上海民办高中哪个好;
收藏!2020年上海市部分本科高校秋季招生信息来啦
2020年的高考已经落下了帷幕 小编为考生们整理了 今年上海市部分本科高校秋季招生信息 同学们一起看看吧! 复旦大学 上海交通大学 同济大学 华东师范大学 ...
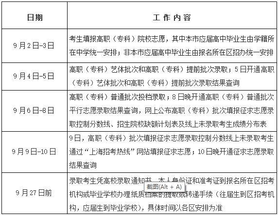
上海高职(专科)志愿9月2日起填报 18个热点问答全解析
市教育考试院发布消息称,2020年上海市普通高校招生高职(专科)志愿填报将于9月2日上午10:00至3日上午10:00进行,上海应届高中毕业生由学籍所在中学...
上海市教育委员会关于2020年本市义务教育阶段学校招生入学工作的实...
各区教育局、有关直属学校: 根据《中华人民共和国义务教育法》《中共上海市委上海市人民zf关于贯彻〈中共中央 关于深化教育教学改革全面提高...
| 泡面番排行榜_十部泡面番推荐:看完整部动漫2021-09-22 |
| 2020恩施州经济排名_2019年度湖北恩施州各区2020-12-10 |
| h文排行榜_三本顶级开荤爽文,男主强取豪夺2023-09-22 |
| 福州2020中考初中排名_从一三附升学率看202020-12-01 |
| 上海人气美食排行榜_闯荡上海10年,美食主持2021-08-05 |
| 黑人男优排行_顶级黑人男演员前10排行榜,威2021-09-27 |
| 十大氢弹排名2020_全球十大核武器排行:俄罗2020-11-06 |
| 2021姓氏排行榜_2021百家姓最新排名一览2021-12-26 |
| 金华中考成绩2020排名_2020金华中考成绩公布2020-12-18 |
| 8005稀有冠号排行_8005的这些冠号记得收藏2022-12-08 |






