成都一诊2020理综排名_成都高三一诊今日开考!历年一诊划线&上线情况汇
成都高三一诊今日开考!历年一诊划线&上线情况汇总来了!(附2020...
每年,成都各阶段诊断考试都是全川关注的重点,尤其是成都高三一诊.点击图片,可查看大图 2021届成都高三一诊在今明两天进行,结束后的2天时间是统一阅卷...
成都市2018级高中毕业班第一次诊断性检测语文答案成都2021届一诊
由联合国粮食及农业组织等编写的最新版《世界粮食安全和营养状况》报告显示,在全球范围内,由于新冠肺炎疫情引发的经济衰退,2020年饥饿人数至少新...
2020年开门红!高三一诊,成都二十中高三二班百分之百上区市高线,...
成都二十中一诊成绩分析会 1月4日下午,虽然是难得的周末,但成都二十中高2020届全体教师放弃了宝贵的休息时间,和学校领导及高三领导小组所有成员济济...
2020成都一诊高三理综试卷答案解析
2020成都一诊高三时间12月进行,小编整理了2020成都一诊高三理综试卷答案解析,其中包括2020成都一诊高三英语、语文、数学、政治、历史、地理、物...
成都一诊2020答案;2020成都一诊理综;成都市一诊理综详解;高三理科综合考试2020;成都市2020届一诊答案;2020成都一诊物理答案;成都一诊理综模拟2019;高三理综试卷及答案;2020成都一诊;成都一诊理综答案;20年成都一诊理综答案;成都一诊理综答案详解;2020成都一诊理综解析;高三理科综合试卷答案;2020高三理科综合试卷;2020高三理综;
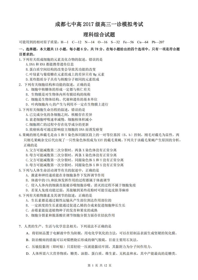
2020四川成都七中高三上一诊理综试卷答案
2020四川成都七中高三上一诊于12月进行,小编整理了2020四川成都七中高三上一诊理综试卷答案,其中包括2020四川成都七中高三上一诊英语、语文、数...
成都一诊2020答案;成都一诊2020理综;成都七中最新高三考试;成都一诊理综答案;2020届成都一诊理综;成都一诊理综答案2019;成都高中2020零诊答案;成都七中2020届高三理综;成都七中高2020届一诊;成都七中一诊理综;成都七中一诊模拟2020;成都市一诊理综;成都一诊2020;2020届高三理科综合试题;2017级成都一诊理综;2020级成都一诊理科综合;
成都二十中召开一诊分析会:坚定信心 抓实踩线 跟紧艺体 争创新高!
1月4日下午,虽然是难得的周末,但高2020届全体教师放弃了宝贵的休息时间,和学校领导及高三领导小组所有成员在大同楼五楼召开了务实的一诊成绩分析大...
继高三一诊后,刚刚,成都二十中高三二诊再传喜讯!
2020年初,成都二十中高三一诊迎来了开门红: 理科:高线85.1% 中线98.2%(理科全区前十占2个) 文科:高线62.2% 中线99.8% (文科全区前十占1个) ...
成都一诊下周开考,作文出题方向曝光
2020成都一诊题目: 解析: 2019成都一诊题目: 解析: 2018成都一诊题目: 解析: 这是一道政治意味非常浓厚的作文题目,虽然对于考生来讲,可以引...
| 泡面番排行榜_十部泡面番推荐:看完整部动漫2021-09-22 |
| 2020恩施州经济排名_2019年度湖北恩施州各区2020-12-10 |
| h文排行榜_三本顶级开荤爽文,男主强取豪夺2023-09-22 |
| 福州2020中考初中排名_从一三附升学率看202020-12-01 |
| 上海人气美食排行榜_闯荡上海10年,美食主持2021-08-05 |
| 黑人男优排行_顶级黑人男演员前10排行榜,威2021-09-27 |
| 十大氢弹排名2020_全球十大核武器排行:俄罗2020-11-06 |
| 2021姓氏排行榜_2021百家姓最新排名一览2021-12-26 |
| 金华中考成绩2020排名_2020金华中考成绩公布2020-12-18 |
| 8005稀有冠号排行_8005的这些冠号记得收藏2022-12-08 |






